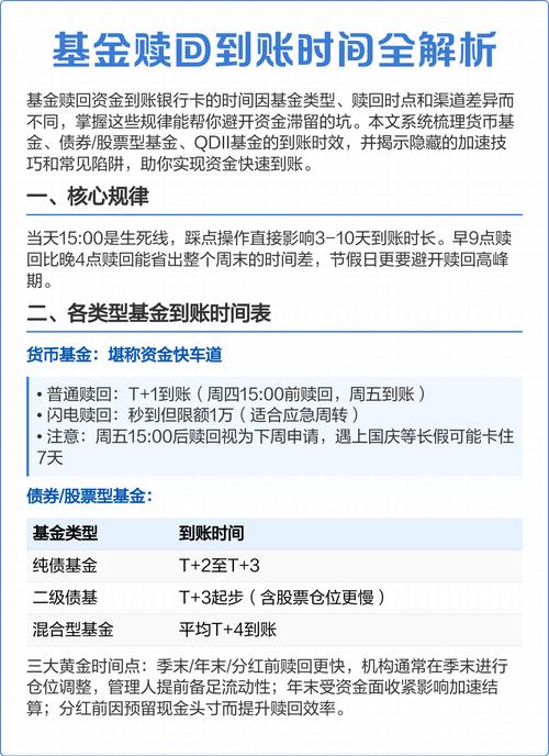
核心影响因素
基金类型 (最关键的因素)
不同类型的基金,其投资标和交易规则不同,导致到账时间差异巨大。

(图片来源网络,侵删)
-
货币基金 (Money Market Fund)
- 特点: 风险极低,流动性最高,主要投资于银行存款、短期债券等。
- 到账时间: 最快,通常在 T+1 个工作日到账,部分平台甚至支持 T+0 快速到账(但可能有限额或仅限特定支付方式)。
-
债券基金 (Bond Fund)
- 特点: 主要投资于国债、金融债、企业债等固定收益类产品。
- 到账时间: 较快,一般为 T+2 或 T+3 个工作日到账。
-
混合型基金 / 股票型基金 (Hybrid Fund / Equity Fund)
- 特点: 主要投资于股票市场,波动较大。
- 到账时间: 较慢,一般为 T+3 或 T+4 个工作日到账。
-
QDII基金 (Qualified Domestic Institutional Investor Fund)
(图片来源网络,侵删)- 特点: 投资于海外市场(如港股、美股等)。
- 到账时间: 最慢,因为涉及到跨境结算、时差、节假日等多重因素,通常需要 T+4 到 T+7 个工作日,甚至更长。
销售平台 (代销机构)
您是通过哪个渠道购买和赎回基金的,也会影响到账速度。
-
基金公司直销
- 特点: 直接在基金公司的官网或App上操作。
- 到账时间: 通常较快,因为减少了中间环节,但具体时间仍由基金类型决定。
-
银行
- 特点: 传统代销渠道,网点多。
- 到账时间: 速度中等,不同银行处理效率略有差异。
-
第三方互联网平台 (蚂蚁财富、天天基金、腾讯理财通等)
(图片来源网络,侵删)- 特点: 用户量大,流程便捷。
- 到账时间: 通常与基金公司直销或银行相当,甚至因为系统化处理,效率可能更高,很多平台会提供详细的预计到账时间查询。
支付方式 (银行卡)
赎回资金最终会回到您绑定的银行卡,不同银行的清算速度也会对最终的到账时间有轻微影响。
工作日与自然日
- T日: 指您提交赎回申请的交易日(股票交易日的 15:00 前)。
- 工作日: 指上海、深圳证券交易所的正常交易日,非周末和法定节假日。
- 重要提示: 如果您在 15:00 之后 提交赎回申请,则会被视为下一个交易日(T+1日)的操作。
举个例子: 您在 周三 14:00 提交了一笔股票型基金的赎回申请。
- T日 = 周三
- 基金公司需要 T+3 个工作日来处理。
- 从周三往后数3个工作日:周四(1)、周五(2)、下周一(3)。
- 这笔资金预计会在 下周一 到账您的银行卡。
总结表格 (快速查询)
| 基金类型 | 一般到账时间 (工作日) | 备注 |
|---|---|---|
| 货币基金 | T+1 (最快) | 部分平台支持 T+0 快速到账(可能有额度限制) |
| 债券基金 | T+2 至 T+3 | 流动性较好 |
| 混合/股票型基金 | T+3 至 T+4 | 最常见的类型,到账时间相对固定 |
| QDII基金 | T+4 至 T+7+ | 受海外市场、节假日、跨境结算影响,时间最长且不确定 |
如何查询最准确的到账时间?
- 查看基金合同: 这是最权威的依据,合同中会明确规定该基金的赎回到账时间。
- 登录您的购买平台: 在您赎回申请的页面,通常会有“预计到账时间”的提示,这是最方便快捷的方法。
- 咨询平台客服: 如果不确定,可以直接拨打您所用平台(如银行、天天基金等)的客服热线进行咨询。
温馨提示
- 确认到账: 资金到账以您的银行卡显示为准,而不是基金公司确认划出为准。
- 节假日影响: T日 或 T日 之后的工作日遇到法定节假日,到账时间会相应顺延,在周五赎回一只 T+3 的基金,如果下周一、二是节假日,那么资金可能要到下周三或周四才能到账。
- 快速赎回: 对于货币基金,很多平台提供“快速赎回”功能,可以做到 T+0 到账(但通常是余额理财或支付账户,且每日有1万元的额度限制),而普通赎回则是 T+1,普通赎回没有额度限制。
希望这个详细的解释能帮助您清楚地了解基金赎回到账时间的规则!
标签: 基金赎回到账时间查询 基金赎回多久钱能到账 基金赎回到账一般几天
版权声明:除非特别标注,否则均为本站原创文章,转载时请以链接形式注明文章出处。