私募基金是“基金”的一种。

(图片来源网络,侵删)
“基金”是一个总称,它指的是“集合投资”这个概念,即把众多投资者的钱汇集起来,由专业的基金管理人进行投资管理,根据募集方式和投资门槛的不同,基金可以分为两大类:公募基金和私募基金。
我们通常所说的“基金”,如果没有特别说明,通常指的是公募基金,你问的“基金和私募基金的区别”,实际上主要是指公募基金和私募基金的区别。
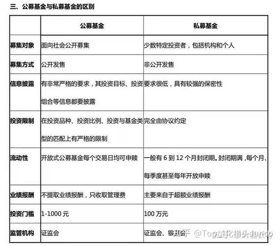
核心区别对比表
为了让你一目了然,我们先看一个对比表格:
| 对比维度 | 公募基金 | 私募基金 |
|---|---|---|
| 募集方式 | 公开募集,面向不特定的社会公众。 | 私下募集,面向特定的合格投资者。 |
| 投资门槛 | 极低,通常1元、10元或1000元起投。 | 极高,通常100万人民币起投。 |
| 投资者资格 | 无限制,任何符合条件的普通投资者均可。 | 必须是“合格投资者”(金融资产≥300万或近3年年均收入≥50万)。 |
| 信息披露 | 要求非常严格,需定期公布持仓、净值等。 | 信息披露要求较低,对公众保密,仅向投资者定期报告。 |
| 投资限制 | 限制较多,如投资单一股票的比例、仓位等有严格规定。 | 限制较少,投资策略更灵活,可投资于股票、债券、期货、衍生品等。 |
| 基金规模 | 规模巨大,动辄几十亿、上百亿甚至上千亿。 | 规模相对较小,从几千万到几十亿不等。 |
| 流动性 | 流动性好,大多开放申购/赎回,按净值交易。 | 流动性差,通常有锁定期(如1年、3年、5年),期间不能赎回。 |
| 风险与收益 | 风险相对较低,收益相对稳健、平均。 | 风险和潜在收益都非常高,波动性大。 |
| 管理机构 | 必须持牌的公募基金公司。 | 持牌的私募基金管理人(如私募证券、私募股权等)。 |
| 监管机构 | 中国证监会监管,监管体系非常严格。 | 中国证券投资基金业协会(中基协)备案管理,证监会进行监管。 |
详细解释五大核心区别
募募方式与投资门槛:大众理财 vs. 高端定制
- 公募基金:就像在超市里公开售卖的商品,任何人都可以走进超市,根据自己的购买力购买,所以它的募集是公开的,门槛极低,一块钱就能参与,目的是让普通大众也能享受专业理财服务。
- 私募基金:就像一个高端的私人会所或定制化的裁缝店,它不会对公众开放,只邀请符合特定条件的“高净值人士”或“合格投资者”加入,它的门槛极高(通常100万起),目的是为了将资金集中起来,服务于有更高风险承受能力和特殊投资需求的客户。
投资者资格与信息披露:透明公开 vs. 低调私密
- 公募基金:由于面向公众,为了保护广大投资者的利益,监管机构要求它必须“阳光化”运作,基金必须定期公布其持有的股票、债券明细(季报)、投资策略、净值等信息,接受所有人的监督。
- 私募基金:其投资者本身就是“合格投资者”,具备相应的风险识别和承受能力,监管对其信息披露的要求较低,不必向公众公布其持仓细节,这给了基金经理更大的操作自由度,但也带来了信息不透明的风险。
投资限制与灵活性:戴着镣铐跳舞 vs. 自由搏击
- 公募基金:为了控制风险,监管机构对公募基金的投资有诸多限制,单只公募基金持有单一股票的市值不能超过基金净值的10%,以避免“坐庄”或过度集中风险,这限制了它在特定行情下的爆发力。
- 私募基金:由于投资者都是专业人士且风险自担,监管给予了它极大的灵活性,它可以:
- 集中投资:将大部分资金押注于自己看好的几只股票。
- 使用杠杆:通过融资融券等方式放大收益(当然也放大风险)。
- 做空:可以卖空股票,在下跌的市场中也能盈利。
- 投资衍生品:可以参与股指期货、期权等更复杂的金融工具。
- 这种灵活性使得私募基金能采用更激进、更复杂的策略,如量化对冲、事件驱动等。
流动性:随时进出 vs. 长期锁定
- 公募基金:大部分开放式公募基金每个交易日都开放申购和赎回,你可以像存取款一样方便地买卖资金,流动性非常好。
- 私募基金:为了给基金经理一个稳定、长期的投资环境,避免因投资者频繁申赎而影响投资策略,私募基金通常设有锁定期和封闭期,常见的“1年封闭期,每季度开放赎回一次”,意味着你的钱至少要被锁定1年,之后也只能在每个季度末才能申请赎回,这非常考验投资者的资金规划能力。
风险与收益:稳健增值 vs. 高风险高回报
- 公募基金:由于投资分散、限制较多、追求相对稳健的收益,其风险和潜在回报都比较平均,适合作为大众的长期理财工具,如养老储备、子女教育基金等。
- 私募基金:由于其高门槛、高灵活性、高杠杆的特性,其风险和潜在回报都处于金字塔顶端,它可能带来惊人的收益,也可能在短期内造成巨大亏损,它更适合那些已经完成了财富原始积累,追求更高回报,且能承受巨大波动的投资者。
一个生动的比喻
-
公募基金 像一个公共大巴:
(图片来源网络,侵删)- 路线固定(投资策略),票价便宜(低门槛)。
- 对所有乘客开放(面向公众)。
- 行驶规则严格(监管严格),有摄像头全程监控(信息披露)。
- 安全稳定,但速度不会太快(收益稳健)。
-
私募基金 像一辆专业赛车:
- 由顶尖车手驾驶(明星基金经理)。
- 只邀请特定的人才能上车(高门槛、合格投资者)。
- 赛车经过高度改装(投资策略灵活),追求极致速度(高回报)。
- 没有全程直播,车手战术保密(信息不透明)。
- 风险极高,可能冲出赛道,也可能赢得冠军(高风险高回报)。
公募基金和私募基金没有绝对的“好”与“坏”,它们是服务于不同人群、满足不同需求的金融工具。
- 如果你是普通投资者,希望用小额资金进行稳健理财,那么公募基金是你的首选。
- 如果你是高净值投资者,拥有雄厚的资金和较强的风险承受能力,追求超额收益,并且资金可以长期锁定,那么私募基金可能是一个值得考虑的选项。
在投资任何基金之前,最重要的是了解自己的风险承受能力、投资目标和资金规划,选择最适合自己的产品。

(图片来源网络,侵删)
标签: 公募基金与私募基金区别 私募基金与公募基金差异 基金私募公募核心区别
版权声明:除非特别标注,否则均为本站原创文章,转载时请以链接形式注明文章出处。