卖出部分的盈亏 = (卖出份额的卖出价格 - 卖出份额的买入成本) × 卖出份额。

下面我们详细拆解一下,并介绍两种主要的计算方法,以及不同场景下的影响。
核心概念:先搞懂几个关键数据
在计算之前,你必须清楚你的基金账户里有几个关键数据:
- 持有份额:你目前总共持有多少份基金,这是最基础的数据。
- 可用份额:在“持有份额”中,可以随时卖出(T+1日到账)的部分,刚买入的份额会有一个“封闭期”(如持有确认后才能卖出),这部分是不可用的。
- 参考成本价:你买入这只基金的平均成本,计算公式为:累计投入资金 / 累计买入份额,这个价格是你盈亏的基准。
- 参考市值:你当前持有的所有份额,按最新净值计算的总价值,计算公式为:持有份额 × 最新基金净值。
- 累计盈亏:你从买入到现在的总盈亏,计算公式为:参考市值 - 累计投入资金。
卖出部分的计算逻辑
当你卖出部分份额时,系统需要确定你卖出的这部分份额的成本是多少,目前主流的基金销售平台和基金公司主要采用以下两种方法:
先进先出法
这是最常见、最直观的一种方法,尤其适用于基金公司直销和一些传统销售平台。

- 逻辑:就像排队买票一样,先买入的份额,先被卖出。
- 如何计算:
- 系统会按你买入的时间顺序,依次卖出你最早买入的份额。
- 卖出的成本价就是你最早买入那笔交易的成本价。
- 举例说明:
- 1月1日:你以 0元/份 的价格买入 1000份,投入1000元。
- 2月1日:你以 2元/份 的价格买入 1000份,投入1200元。
- 3月1日:你决定卖出 500份。
- 计算:
- 按照FIFO原则,系统会先卖出你1月1日买入的份额。
- 卖出的500份,其成本价是 0元/份。
- 假设3月1日的基金净值为 3元/份。
- 卖出部分的盈亏 = (1.3元 - 1.0元) × 500份 = 150元。
- 剩余的份额:1月1日还剩500份(成本1.0元),2月1日有1000份(成本1.2元)。
移动加权平均法
这种方法在第三方互联网平台(如支付宝、微信理财通等)上非常普遍,因为它对投资者更友好。
- 逻辑:每次买入后,系统会重新计算一个最新的平均成本价,卖出时,就按照这个最新的平均成本价来计算。
- 如何计算:
- 每次买入后,系统会更新你的“参考成本价”。
- 卖出时,无论卖出多少份,都按照这个最新的参考成本价来计算卖出部分的盈亏。
- 举例说明:
- 1月1日:你以 0元/份 的价格买入 1000份,投入1000元。
- 参考成本价 = 1000元 / 1000份 = 0元/份。
- 2月1日:你以 2元/份 的价格买入 1000份,投入1200元。
- 累计投入 = 1000 + 1200 = 2200元。
- 累计份额 = 1000 + 1000 = 2000份。
- 更新后的参考成本价 = 2200元 / 2000份 = 1元/份。
- 3月1日:你决定卖出 500份。
- 计算:
- 按照移动加权平均法,卖出的500份,其成本价是 最新的1.1元/份。
- 假设3月1日的基金净值为 3元/份。
- 卖出部分的盈亏 = (1.3元 - 1.1元) × 500份 = 100元。
- 剩余的份额:2000 - 500 = 1500份,新的参考成本价仍然是1.1元/份,因为所有份额的成本都被平均了。
- 1月1日:你以 0元/份 的价格买入 1000份,投入1000元。
两种方法的对比与影响
| 特点 | 先进先出法 | 移动加权平均法 |
|---|---|---|
| 逻辑 | 按买入时间顺序,先买先卖 | 按最新的平均成本计算 |
| 盈亏计算 | 卖出哪一部分的成本就是哪一部分的买入价 | 卖出部分的成本永远是当前账户的平均成本 |
| 对投资者的心理影响 | 可能导致“先赚的先走了,亏的还在手里”,即“盈利锁定”和“亏损未实现” | 盈亏是平滑的,无法区分具体哪笔交易的盈亏,适合长期持有者 |
| 适用场景 | 需要精确追踪每一笔交易盈亏的投资者 | 追求计算简单、适合长期定投、不纠结单笔交易的投资者 |
一个重要的提醒:请务必查看你所用平台的具体规则,大部分平台会在基金详情页的“持仓明细”或“交易记录”中说明采用哪种计价方法。
实际操作中的其他要点
-
赎回费用:卖出基金时,通常会收取赎回费,这个费用是根据你持有该基金的时间长短来决定的,持有时间越长,费率越低(甚至为0),赎回费会直接从你的卖出资金中扣除。
- 卖出资金到手金额 = (卖出份额 × 最新净值) - 赎回费。
-
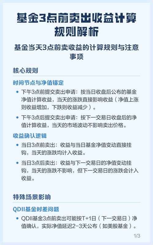
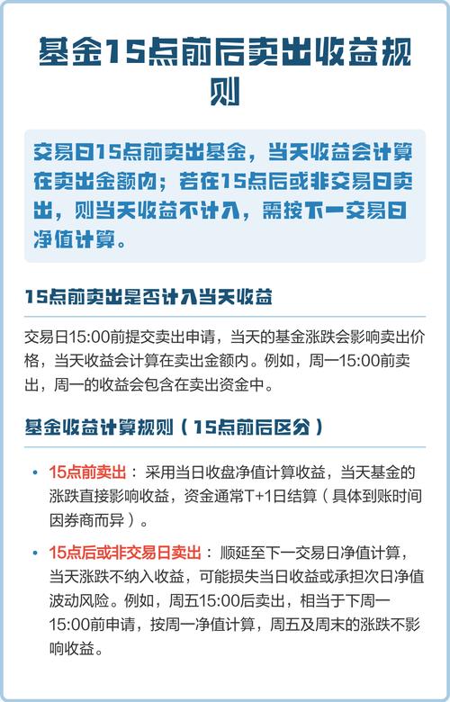
T+1确认规则:你在今天(T日)提交卖出申请,基金份额通常在下一个交易日(T+1日)才被确认卖出,资金在T+2日(或更长时间,具体看平台规则)才能回到你的账户,净值按T日的收盘净值计算。
(图片来源网络,侵删)
基金卖出一部分怎么算,关键在于你的平台采用的是先进先出法还是移动加权平均法。
- 如果你想知道这次卖出具体赚了多少,用先进先出法可以清晰地对应到你最早的哪笔投资上。
- 如果你只是想长期持有,对单笔交易不敏感,移动加权平均法的计算方式更简单直观,你只需要关注账户整体的参考成本价和参考市值即可。
建议你登录自己的基金账户,在持仓页面仔细查看相关数据和说明,这样就能对自己的投资状况一目了然。
标签: 基金部分卖出收益计算方法 基金卖出一部分成本怎么算 基金部分卖出手续费怎么算