新手适合炒股、期货还是基金?

99ANYc3cd6 期货 1

这是一个非常好的问题,也是每个投资新手都会面临的选择。对于绝大多数新手,基金是唯一正确的起点。

新手适合炒股、期货还是基金?-第1张图片-华宇铭诚
(图片来源网络,侵删)

下面我将从风险、门槛、专业性、适合人群等多个维度,对这三个选项进行详细的对比分析,并给出明确的建议。


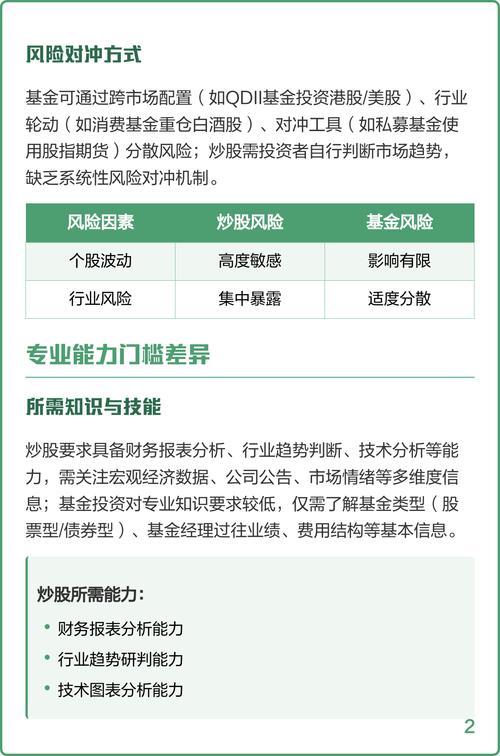
核心区别与风险等级(从低到高)

为了让你有直观的感受,我们可以用一个比喻:

  • 基金 = 坐大巴车

    你把钱交给专业司机(基金经理),他开着大巴车(投资组合)走在高速公路上(市场),你只需要决定上不上车、上哪辆车,以及什么时候下车,风险相对可控,因为司机经验丰富,车也分散了风险。

  • 股票 = 自己开手动挡小轿车

    你自己就是司机,需要自己研究路线(公司基本面)、判断路况(市场情绪)、操作复杂的手动挡(买卖时机),对驾驶技术(投资知识)要求极高,开不好容易翻车,甚至车毁人亡(本金大幅亏损)。

    新手适合炒股、期货还是基金?-第2张图片-华宇铭诚
    (图片来源网络,侵删)
  • 期货 = 开F1赛车

    这不仅要求你是顶尖车手,还要对赛车有极致的了解,它自带“杠杆”,意味着你的速度极快,盈利和亏损都会被放大数倍,稍有不慎,瞬间就会冲出赛道,不仅车没了,还可能负债(穿仓),这是专业中的专业,风险极高。


详细对比分析

特性 基金 股票 期货
本质 集合投资,专业管理 买入公司的一部分所有权 买卖标准化合约,未来交易的权利与义务
风险水平 较低 (分散风险) (个股风险集中) 极高 (杠杆+双向风险)
投资门槛 极低 较高 (A股一手100股起) 较高 (需开户,有资金和经验要求)
专业性要求 极高 极高
收益潜力 中等 (长期看) (也可能亏光) 极高 (也可能亏光+负债)
时间精力 (适合懒人/上班族) (需大量研究财报、行业) 极多 (需实时盯盘,反应迅速)
交易机制 T+1 (当天买入,下一个工作日才能卖出) T+1 (A股) T+0 (当天可无限次买卖),双向交易 (可买涨也可买跌),保证金/杠杆
适合人群 所有新手、上班族、追求稳健的投资者 有大量时间、深入研究能力、能承受高风险的资深投资者 资深专业交易员、机构投资者、风险偏好极强的人

给新手的建议:为什么你应该从基金开始?

对于新手来说,投资理财的首要目标是“活下来”“学习”,而不是“一夜暴富”,基金完美地契合了这一点。

风险可控,帮你建立正确的投资心态

  • 分散风险:一只基金会同时投资几十甚至上百只股票或债券,即使其中一两只表现很差,对整个基金的影响也有限,这避免了新手把所有鸡蛋放在一个篮子里的致命错误。
  • 平滑波动:市场的短期波动在基金中被大大平滑了,你不会因为某只股票突然跌停而感到恐慌,心态更稳定,更容易坚持长期投资。

门槛极低,人人可参与

  • 你可以用10元、100元就开始投资,比如买一份货币基金或者指数基金的份额,这让你能以极低的成本开始实践,把“投资”这件事变成一种习惯,而不是等到有了一大笔钱才考虑。

专业管理,让你站在巨人的肩膀上

  • 你不需要自己去读复杂的财务报表,分析行业趋势,基金经理和他的团队会帮你做这些研究工作,你只需要选择一个靠谱的基金经理和一只好的基金即可。

强制储蓄,实现“懒人理财”

  • 很多基金都支持基金定投,即每月在固定的时间投入固定的金额,这相当于强制储蓄,并且可以平摊成本,在市场波动时积攒更多便宜的份额,非常适合没有时间盯盘的上班族。

新手如何入门基金?(三步走)

第一步:明确你的风险偏好和投资目标

  • 你能接受多大的亏损? 如果亏10%就睡不着觉,那么你的风险偏好就是“保守型”。
  • 你的钱要用来做什么? 是3年后买车,还是30年后退休养老?目标决定了你的投资期限。

第二步:选择适合你的基金类型(从最简单的开始)

  1. 货币基金 (如:余额宝、零钱通)

    • 特点:风险最低,几乎等同于活期存款,流动性好。
    • 适合:存放短期不用的零钱、紧急备用金,是理财的“入门课”。
  2. 债券基金

    新手适合炒股、期货还是基金?-第3张图片-华宇铭诚
    (图片来源网络,侵删)
    • 特点:风险和收益高于货币基金,低于股票基金,主要投资国债、企业债等。
    • 适合:追求比货币基金更高一些的稳定收益,风险承受能力中低的新手。
  3. 指数基金

    • 特点强烈推荐新手重点关注! 它不依赖基金经理的个人判断,而是被动跟踪某个指数(如沪深300、中证500),你买指数基金,就相当于买了中国最具代表性的一篮子公司,它成本低、透明度高、长期收益可观。
    • 适合:看好中国市场长期发展,希望获得市场平均收益的长期投资者。
  4. 主动型股票基金/混合基金

    • 特点:收益潜力更高,但风险也更高,非常依赖基金经理的能力。
    • 适合:在有一定基金投资经验后,希望获得更高超额收益的投资者。

第三步:选择平台,开始投资

  • 平台:支付宝、微信理财通、各大银行App、券商App等。
  • 方法:对于新手,基金定投是最好的方式,选择一只你看好的指数基金或绩优混合基金,设置每月自动扣款,躺平”即可,忽略短期涨跌,坚持1-3年以上,你会看到时间的复利效应。

投资品 风险等级 新手友好度 核心建议
基金 ★★★★★ 唯一正确的起点,从货币基金和指数基金开始,学习定投。
股票 ★☆☆☆☆ 强烈不建议新手直接进入,需要至少1-2年基金投资经验,并经过系统学习后再考虑。
期货 极高 ★☆☆☆☆ 绝对不要碰,这是专业交易员的战场,新手进入几乎注定是“韭菜”。

给你的最终路径建议:

新手期 (0-1年):

  • 主攻:货币基金(放零钱)+ 指数基金定投(攒资产)。
  • 目标:学习基础金融知识,养成投资习惯,感受市场波动,锻炼强大的心脏。

进阶期 (1-3年):

  • 探索:在熟悉了指数基金后,可以尝试研究一些优秀的主动型混合基金或股票基金。
  • 目标:学习如何挑选基金经理,分析基金持仓,理解不同行业的特点。

成熟期 (3年以上):

  • 组合:建立一个包含“核心指数基金 + 卫星主动基金 + 少量个股”的多元化投资组合。
  • 目标:追求超越市场的长期稳定回报,实现财务目标。

投资是一场马拉松,不是百米冲刺,从最简单、最安全的基金开始,稳扎稳打,你才能在这条路上走得更远、更稳。

标签: 新手投资理财选择 炒股期货基金新手入门 新手适合买基金吗

抱歉,评论功能暂时关闭!