核心定义
-
白银
- 本质:一种实物贵金属,化学符号为Ag,它是自然界中存在的稀有金属,具有导电、导热、反光、化学性质稳定等特性。
- 形态:可以是银条、银币、银饰、工业原料(如银粉、银粒)等实物形态。
- 价值:其价值源于其本身的稀缺性、工业用途和作为避险资产/保值手段的属性。
-
期货白银
- 本质:一种标准化的金融衍生品合约,这份合约约定了在未来的某个特定时间(交割日),以今天约定的价格,买入或卖出规定数量的白银。
- 形态:它不是实物,而是一张电子化的交易合同,记录在交易所的系统中。
- 价值:其价值源于对未来白银价格的预期,交易者买卖的不是白银本身,而是对未来白银价格涨跌的“看法”。
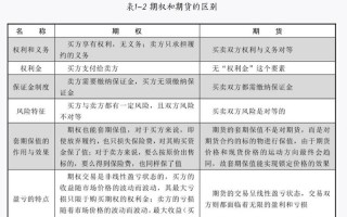
主要区别对比(表格形式)
| 特性 | 白银 | 期货白银 |
|---|---|---|
| 本质 | 实物商品 | 金融合约 |
| 交易目的 | ||
| 交易方式 | ||
| 杠杆效应 | 无杠杆:你需要支付100%的全款才能购买。 | 高杠杆:只需缴纳合约价值一定比例的保证金(通常为5%-15%)即可交易,以小博大,风险和收益都被放大。 |
| 交易时间 | 有限:受银行、金店等营业时间的限制。 | 近乎24小时:全球主要期货市场交易时间相互衔接,基本可以全天候交易(除法定节假日和每日结算时间外)。 |
| 流动性 | 较低:实物交易需要寻找买家或卖家,变现相对较慢。 | 极高:在交易所内,买卖指令随时可以撮合成交,可以快速入场和出场。 |
| 存储成本 | 有:需要支付安全存储、保险等费用。 | 无:交易的是合约,不涉及实物存储。 |
| 价格影响因素 | ||
| 风险水平 | 相对较低:价格波动相对温和,适合长期保值。 | 极高:由于杠杆和高波动性,可能在短时间内产生巨大亏损,甚至超过本金。 |
两者的联系
尽管区别巨大,但它们之间紧密相连:
- 价格锚定关系:期货白银的价格并不是凭空产生的,它以现货白银的价格为基础,并反映了市场对未来供需、通胀、利率等因素的预期,期货价格和现货价格会相互影响,走势基本一致。
- 套期保值的桥梁:实体白银产业(如矿企、制造商)利用期货白银市场来对冲风险,一个银矿担心未来白银价格下跌,可以在期货市场上卖出期货合约,锁定利润。
- 发现价格的功能:期货市场由于参与者众多、交易量大,能够更快速、更灵敏地反映各种信息,从而为现货市场提供一个重要的“价格发现”功能。
如何选择?(适合谁?)
-
选择“白银”(实物白银)的人群:
- 长期投资者:相信白银的长期保值能力,希望持有实物资产来对抗通胀。
- 避险需求者:在政治或经济动荡时期,希望配置一部分避险资产。
- 收藏爱好者:喜欢收藏纪念币、银饰等具有文化和艺术价值的实物。
- 特点:追求稳健,风险承受能力较低,不追求短期暴利。
-
选择“期货白银”的人群:
- 专业投机者/交易员:具备专业的分析能力、交易技巧和严格的风险管理,愿意承担高风险以追求高回报。
- 套期保值者:白银产业链上的企业(生产商、加工商、消费者),目的是对冲经营风险,而不是投机。
- 特点:追求短期价差,风险承受能力高,对市场有深刻理解,能熟练运用杠杆和止损。
| 白银 (现货) | 期货白银 | |
|---|---|---|
| 好比 | 车 | 购车合同 |
| 核心 | 拥有实物本身 | 拥有未来买卖的权利/义务 |
| 门槛 | 资金门槛低,无杠杆 | 资金门槛相对低,但有高杠杆 |
| 风险 | 价格波动风险 | 价格波动风险 + 杠杆风险 |
| 目标 | 长期保值、收藏 | 短期投机、套期保值 |
核心建议:对于普通投资者而言,如果没有专业的交易知识和风险承受能力,投资实物白银通常是比直接交易期货白银更稳妥的选择,期货白银是一个专业且高风险的投资工具,不适合新手盲目进入。
标签: 期货白银与现货白银的区别 白银期货交易规则详解 白银期货投资入门指南
版权声明:除非特别标注,否则均为本站原创文章,转载时请以链接形式注明文章出处。