核心原则:投资理财前必读
在接触任何具体产品之前,请务必牢记以下几条黄金法则,这是保护您资金安全的第一道防线。

(图片来源网络,侵删)
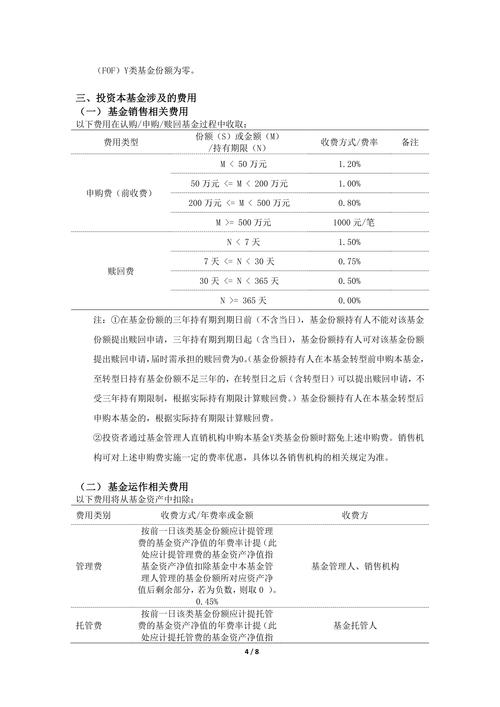
-
风险与收益成正比
- 核心思想:高收益必然伴随高风险,不存在“低风险、高收益”的神话,任何承诺“保本高息”的都是骗局。
- 实践:不要被“年化收益20%+”的宣传所迷惑,问自己:这个收益水平合理吗?它背后承担了什么风险?
-
不懂不投
- 核心思想:永远不要投资于您不理解的产品,如果您说不出一个产品如何赚钱、风险在哪里,那就不要碰它。
- 实践:投资前,花时间学习,阅读产品说明书、了解底层资产、研究市场规则。
-
分散投资
- 核心思想:“不要把所有鸡蛋放在同一个篮子里”,通过配置不同类型、不同风险等级的资产,来降低单一资产暴跌带来的整体损失。
- 实践:不要将所有资金投入股票或单一基金,可以配置一部分在债券、货币基金、黄金等不同资产上。
-
长期主义
(图片来源网络,侵删)- 核心思想:投资是“种树”,不是“炒菜”,频繁买卖不仅会增加交易成本,还容易因市场短期波动做出错误决策,时间是优秀投资的朋友。
- 实践:选择优质资产并长期持有,利用复利效应实现财富的稳健增长。
-
闲钱投资
- 核心思想:只使用“闲钱”进行投资,这笔钱是您在覆盖了日常生活开支、应急储备金(通常为3-6个月生活费)之后,真正可以承受损失的资金。
- 实践:永远不要用生活费、学费、养老钱去进行高风险投资。
正规的投资渠道与产品
受到国家金融监督管理总局(原银保监会)、中国证监会等机构监管的渠道和产品,都属于正规渠道。
(一) 低风险/稳健型
适合作为理财入门、存放应急资金或风险偏好极低的投资者。
-
银行存款
(图片来源网络,侵删)- 产品:活期存款、定期存款、大额存单。
- 特点:本金安全,受《存款保险条例》保障(单个银行50万以内100%赔付),收益固定但较低。
- 渠道:各商业银行(工、农、中、建、招等)。
-
货币市场基金
- 产品:如余额宝、零钱通对接的基金,以及其他各类宝宝类产品。
- 特点:风险极低,流动性高(部分可T+0赎回),收益通常略高于银行活期,不保本,但历史上极少亏损。
- 渠道:支付宝、微信理财通、以及各大基金公司直销平台和银行APP。
-
国债
- 产品:储蓄国债(凭证式/电子式)、记账式国债。
- 特点:由国家信用背书,被誉为“金边债券”,安全性极高,收益固定,通常略同期限银行存款。
- 渠道:银行网点、手机银行APP。
-
银行理财产品
- 产品:R1(谨慎型)、R2(稳健型)风险的理财产品。
- 特点:银行代销,投资于债券、存款等固收类资产。注意:打破刚性兑付后,不再保本保息,但风险相对可控。
- 渠道:各大商业银行手机APP或线下网点。
(二) 中等风险/平衡型
适合有一定风险承受能力,追求资产保值增值的投资者。
-
债券基金
- 产品:主要投资于国债、金融债、企业债等的基金。
- 特点:比纯债基金风险略高(可投信用债),但收益潜力也更大,风险低于股票基金。
- 渠道:各大基金公司、银行、第三方销售平台(如蚂蚁财富、天天基金)。
-
混合型基金
- 产品:同时投资于股票和债券的基金,股债比例灵活。
- 特点:风险和收益介于债券基金和股票基金之间,适合作为“核心资产”配置。
- 渠道:同上。
-
指数基金
- 产品:跟踪特定指数(如沪深300、中证500、标普500)的基金。
- 特点:强烈推荐新手配置,它分散了个股风险,成本低廉(管理费低),能获得市场的平均收益,是长期投资的优秀工具。
- 渠道:同上。
(三) 高风险/进取型
适合风险承受能力强,追求高回报,且对市场有深入了解的投资者。
-
股票
- 产品:在证券交易所上市公司的所有权凭证。
- 特点:高风险,高潜在回报,波动性极大,需要投资者具备较强的研究分析能力和良好的心态。
- 渠道:证券公司(如中信、华泰、东方财富等)开设的股票账户。
-
股票型基金/行业主题基金
- 产品:主要投资于股票的基金(股票仓位>80%),或聚焦于特定行业(如新能源、医药、消费)的基金。
- 特点:风险高,波动大,但能通过专业管理分散部分个股风险。
- 渠道:同上。
-
贵金属
- 产品:黄金、白银等。
- 特点:通常被视为避险资产,可以对冲通胀和经济不确定性,可通过实物黄金、纸黄金、黄金ETF等方式投资。
- 渠道:银行、上海黄金交易所、证券账户。
如何识别和防范金融诈骗
这是理财中最重要的一环,没有之一。
“保本高息”是最大陷阱!
以下特征,99%是骗局:
- 承诺“保本保息”、“稳赚不赔”:任何金融产品都有风险,承诺绝对保本的都是诈骗。
- “内部消息”、“专家荐股”:真正的投资没有捷径,不存在只赚不亏的秘密武器。
- “传销式”拉人头:要求您发展下线,并给予高额返利,这是典型的传销模式。
- 平台资质不明:平台没有在证监会、银保监会等官方机构备案,或者无法查询到其正规牌照。
- 高收益诱惑:年化收益超过6%就要打问号,超过10%就要高度警惕,超过15%基本可以肯定是骗局。
- 利用“高科技”、“区块链”、“元宇宙”等新概念包装:骗子喜欢用普通人听不懂的新名词来包装骗局,显得高大上。
官方查询渠道
- 中国证监会官网:可查询合法的证券公司、基金公司、期货公司等。
- 中国证券投资基金业协会官网:可查询合法的私募基金管理人、公募基金产品等。
- 国家金融监督管理总局官网:可查询合法的银行、保险、理财公司等。
- 国家企业信用信息公示系统:可查询公司注册信息。
在做任何投资前,务必先去上述官方渠道核实对方的资质!
投资理财基本步骤
-
自我评估
- 风险承受能力:你能接受多大的亏损?是保守型、稳健型还是进取型?
- 投资目标:你投资是为了买房、子女教育还是养老?目标决定了你的投资期限。
- 投资期限:这笔钱你打算投多久?1年、3年还是10年以上?
-
学习与研究
- 阅读经典理财书籍(如《小狗钱钱》、《穷爸爸富爸爸》、《聪明的投资者》)。
- 关注权威财经媒体(如财新网、华尔街见闻、证监会官网)。
-
制定资产配置方案
- 根据你的风险评估和目标,决定不同资产类别的比例。
- 保守型:70%货币基金/债券 + 30%指数基金
- 稳健型:40%债券基金 + 50%指数基金/混合基金 + 10%股票
- 进取型:20%债券基金 + 60%股票/指数基金 + 20%另类投资
- 根据你的风险评估和目标,决定不同资产类别的比例。
-
选择正规渠道,开设账户
- 选择信誉好、服务好的券商、银行或第三方平台。
- 按要求完成实名认证等开户流程。
-
小额试水,逐步投入
- 先用少量资金尝试,熟悉交易流程和产品特性。
- 不要一次性投入所有资金,可以采用定投等方式分批买入。
-
定期复盘与调整
- 每半年或一年回顾一次你的投资组合表现。
- 根据市场变化和你的情况变化,对资产配置进行微调,但不要频繁操作。
正规的投资理财是一个“学习-规划-执行-复盘”的长期过程,它不是一夜暴富的捷径,而是通过科学的方法和理性的心态,让财富稳健增长的工具。
保护好自己的本金,远离任何“天上掉馅饼”的诱惑,你已经在正确的路上了。
标签: 投资理财信息辨别方法 正规理财渠道识别技巧 如何甄别虚假理财信息
版权声明:除非特别标注,否则均为本站原创文章,转载时请以链接形式注明文章出处。