基金从业法律法规大纲重点有哪些?

99ANYc3cd6 基金 1

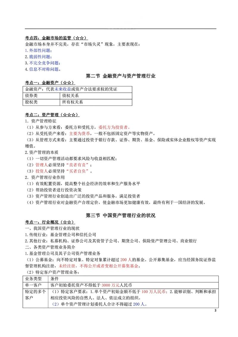
基金从业资格考试大纲(科目一):法律法规

考试目标

本科目主要考察考生掌握基金行业基本法律法规和职业道德规范的情况,考生需要在理解与记忆的基础上,结合实际案例和工作场景,运用法律法规和职业道德知识,判断和处理基金业务中的实际问题,具体目标包括:

基金从业法律法规大纲重点有哪些?-第1张图片-华宇铭诚
(图片来源网络,侵删)
  1. 掌握:基金行业的基本法律法规、监管规定和自律规则。
  2. 理解:基金行业的运作机制、核心业务环节和相关主体的权利义务。
  3. 运用:法律法规和职业道德知识,分析和解决基金业务中的实际问题。
  4. 树立:合规意识和职业道德观念,确保基金业务的合法合规运行。

考试内容与能力要求

通常分为几个大的模块,每个模块下包含具体的知识点,以下是核心模块和知识点的梳理:

金融、资产管理与基金行业概览

    1. 金融、资产管理与投资基金
      • 金融的本质与功能。
      • 资产管理的定义、特征与种类。
      • 投资基金的定义、主要类别(公募与私募)及其在资产管理中的地位和作用。
    2. 基金在资产管理行业中的作用与地位
      • 基金与其他资产管理产品的区别与联系。
      • 基金行业的起源与发展。
      • 中国基金业的发展历程与现状。
  • 能力要求:理解金融、资产管理的基本概念,掌握投资基金的定义和分类,了解基金行业的发展概况。

基金的类型

  • 基金从业法律法规大纲重点有哪些?-第2张图片-华宇铭诚
    (图片来源网络,侵删)
    1. 基金的分类
      • 按法律形式:契约型、公司型、有限合伙型。
      • 按运作方式:开放式、封闭式。
      • 按投资标的:股票基金、债券基金、货币市场基金、混合基金、基金中基金(FOF)、商品基金等。
      • 按投资目标:成长型基金、价值型基金、平衡型基金。
      • 特殊类型基金:ETF、QDII基金、QFII/RQFII基金、分级基金、私募证券投资基金等。
    2. 各类基金的定义、特点、适用范围及区别
      • 重点掌握股票基金、债券基金、货币市场基金的风险收益特征。
      • 理解ETF与LOF的区别与联系。
      • 了解其他创新类基金的基本概念。
  • 能力要求:掌握基金的多种分类标准及其具体内容,能够准确区分不同类型基金的特点、风险和收益。

基金的募集、交易与登记结算

    1. 基金的募集
      • 基金募集的流程:申请、核准/注册、发售、基金合同生效。
      • 基金募集期间的资金管理。
      • 基金份额的认购。
    2. 基金的交易
      • 开放式基金的申购、赎回、转换、非交易过户等。
      • 封闭式基金的上市交易。
      • ETF的申购与赎回(一级市场与二级市场)。
      • 基金交易的费用(申购费、赎回费、销售服务费等)。
    3. 基金的登记结算
      • 基金登记结算机构的职责。
      • 基金账户、基金份额的管理。
      • 基金份额的登记、变更和注销。
  • 能力要求:掌握基金募集、交易和登记结算的全流程及相关规定,理解各项费用的构成和收取方式。

基金的信息披露

  • 基金从业法律法规大纲重点有哪些?-第3张图片-华宇铭诚
    (图片来源网络,侵删)
    1. 基金信息披露的含义与作用
    2. 基金信息披露的原则:真实性、准确性、完整性、及时性、公平性。
    3. 基金信息披露的内容
      • 募集信息披露:招募说明书、基金合同、托管协议、份额发售公告等。
      • 运作信息披露:定期报告(年报、半年报、季报)、临时报告。
    4. 基金信息披露的管理与法律责任
  • 能力要求:掌握基金信息披露的原则、主要内容和相关法规要求,理解信息披露对保护投资者权益的重要性。

基金管理人

    1. 基金管理人的市场准入:设立条件、审批/注册程序。
    2. 基金管理人的职责
      • 依法募集资金,办理基金份额的发售和登记事宜。
      • 办理基金备案手续。
      • 对所管理的不同基金财产分别管理、分别记账,进行证券投资。
      • 进行基金会计核算并编制基金财务会计报告。
      • 编制中期和年度基金报告。
      • 计算并公告基金资产净值,确定基金份额申购、赎回价格。
      • 办理与基金财产管理业务活动有关的信息披露事项。
      • 召集基金份额持有人大会。
      • 保存基金财产管理业务活动的记录、账册、报表和其他相关资料。
      • 以基金管理人名义,代表基金份额持有人利益行使诉讼权利或者实施其他法律行为。
    3. 基金管理人的内部控制:内部控制的目标、原则、要素。
    4. 基金管理人的合规管理:合规文化、合规风险、合规部门职责。
  • 能力要求:掌握基金管理人的设立条件、核心职责和内部控制要求,理解合规管理的重要性。

基金托管人

    1. 基金托管人的市场准入:设立条件、审批程序。
    2. 基金托管人的职责
      • 安全保管基金财产。
      • 按照规定开设基金财产的资金账户和证券账户。
      • 对所托管的不同基金财产分别设置账户,确保基金财产的完整与独立。
      • 保存基金托管业务活动的记录、账册、报表和其他相关资料。
      • 按照基金合同的约定,根据基金管理人的投资指令,及时办理清算、交割事宜。
      • 办理与基金托管业务活动有关的信息披露事项。
      • 对基金财务会计报告、中期和年度基金报告出具意见。
      • 复核、审查基金管理人计算的基金资产净值和基金份额申购、赎回价格。
      • 按照规定召集基金份额持有人大会。
      • 按照规定监督基金管理人的投资运作。
    3. 基金托管业务的内部控制
  • 能力要求:掌握基金托管人的设立条件、核心职责,理解基金托管人与基金管理人之间的相互制衡关系。

基金份额持有人

    1. 基金份额持有人的权利与义务
    2. 基金份额持有人大会
      • 召集事由与召开方式。
      • 参与方式与议事规则。
      • 决议的形成与效力。
    3. 基金投资者保护:投资者适当性管理、纠纷解决机制、投教工作。
  • 能力要求:掌握基金份额持有人的权利和义务,理解基金份额持有人大会的运作规则,了解投资者保护的相关措施。

基金的销售服务

    1. 基金销售机构:商业银行、证券公司、期货公司、保险公司、独立基金销售机构等。
    2. 基金销售机构的准入条件与职责
    3. 基金销售人员的资格与管理
    4. 基金销售行为规范
      • 宣传推介材料的规定。
      • 禁止性行为(如承诺收益、预测业绩、诋毁他人等)。
      • 投资者适当性管理(了解客户、产品、匹配、风险揭示)。
    5. 基金销售费用管理
  • 能力要求:掌握基金销售机构的类型和职责,重点理解基金销售行为规范和投资者适当性管理的要求。

基金的估值、费用与会计核算

    1. 基金资产估值
      • 估值的目的与原则。
      • 估值频率与时间。
      • 估值对象与方法(特别是股票、债券、衍生品的估值)。
      • 估值责任的界定。
      • 估值错误的处理。
    2. 基金的费用

      管理费、托管费、销售服务费、申购费、赎回费等的计提与支付。

    3. 基金的会计核算
      • 会计核算的主体与对象。
      • 会计核算的责任主体。
      • 基金财务会计报告的编制与披露。
  • 能力要求:掌握基金资产估值的原则、方法和相关规定,理解各项费用的性质和计提方式。

基金的利润分配与税收

    1. 基金利润的来源:利息收入、投资收益、公允价值变动损益等。
    2. 基金利润分配
      • 分配原则:分配比例、分配频率。
      • 分配方式:现金分红、红利再投资。
    3. 基金的税收
      • 基金运营环节的税收(如印花税)。
      • 基金企业(管理人、托管人)的税收。
      • 基金投资者的税收(如个人所得税、企业所得税)。
  • 能力要求:掌握基金利润的来源和分配原则,了解基金运作中涉及的各方税收政策。

模块十一:基金的信息披露

  • (注:此模块与模块四内容有重叠,但侧重点可能不同,大纲中有时会分开列出,有时会合并,此处按合并理解,强调其重要性)

模块十二:基金监管

    1. 基金监管的目标与原则
    2. 基金监管机构和自律组织
      • 中国证监会的监管职责。
      • 中国证券投资基金业协会的自律管理职责。
      • 证券交易所的一线监管职责。
    3. 对基金机构的监管:对基金管理人、基金托管人、基金销售机构的监管。
    4. 对基金活动的监管
      • 对基金募集、申购赎回、投资运作、信息披露的监管。
      • 对公开募集基金和私募证券投资基金的差异化监管。
    5. 对基金高级管理人员和基金从业人员的监管
  • 能力要求:全面掌握中国基金监管的体系、目标和原则,理解监管机构、自律组织的职责和监管重点。

模块十三:基金的职业道德

    1. 职业道德概述:道德与法律的联系与区别。
    2. 基金职业道德规范
      • 守法合规:首要规范,是底线要求。
      • 诚实守信:基金行业的生命线。
      • 专业审慎:对专业能力和工作态度的要求。
      • 勤勉尽责:对工作责任和敬业精神的要求。
      • 维护投资者利益:核心要求,是根本出发点。
      • 公平对待:对所有投资者一视同仁。
      • 保守秘密:对商业秘密和客户隐私的保护。
    3. 基金职业道德教育与修养
  • 能力要求:深刻理解基金职业道德的核心规范,能够在实际工作中自觉运用职业道德准则来指导行为。


考试形式与题型

  • 考试形式:闭卷、计算机考试。
  • 考试题型:均为单项选择题。
  • 题量: typically 100题。
  • 分值:每题1分,总分100分。
  • 合格标准:60分及以上。

基金从业资格考试科目一《法律法规》内容广泛,知识点琐碎且细节性强,备考时,建议以官方教材和大纲为蓝本,理解记忆为主,辅以大量习题练习,尤其要重点关注监管规定、基金运作流程、各方权利义务、销售行为规范和职业道德等核心章节,这些是考试的重中之重。

标签: 基金从业法律法规重点章节 基金法律法规核心考点 基金从业法规必背知识点

抱歉,评论功能暂时关闭!