请您保持冷静,按照以下步骤来排查和解决:

(图片来源网络,侵删)
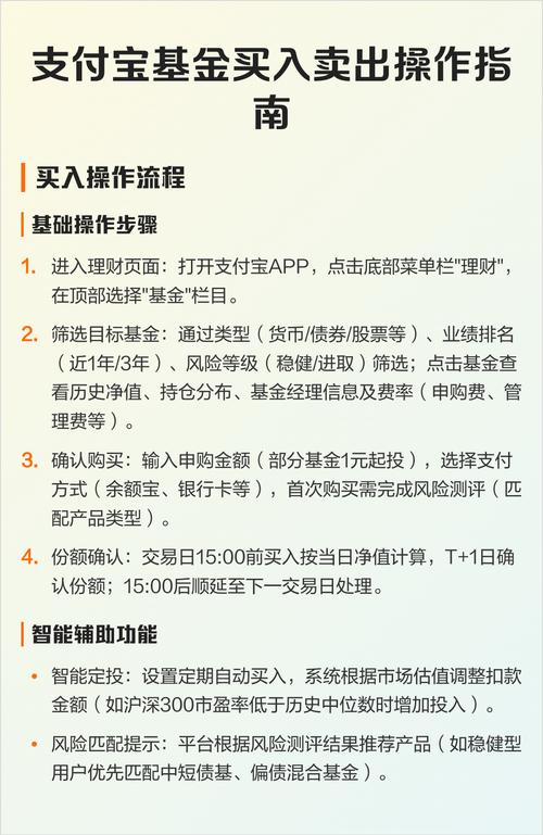
第一步:快速自查(最常见的原因)
先花几分钟检查一下,这能解决80%以上的问题。
检查交易时间
- A股基金(股票型、混合型、债券型等): 只能在交易日的交易时间内(通常是工作日的上午9:30-11:30,下午13:00-15:00)进行卖出操作,在非交易日(如周末、节假日)或交易时间外,是无法提交卖出申请的。
- QDII基金(投资海外市场): 交易时间会因投资的市场(如美股、港股)而有所不同,通常比A股要短,投资美股的基金,其交易时间会对应美国的交易时间(有夏令时和冬令时之分)。
- 怎么办: 确认当前是否为可交易时间,如果不是,请耐心等到下一个交易日。
检查持有份额
- 您的账户里是否有足够的可卖份额?您可能刚刚申购了基金,但基金还未确认份额,此时是卖不出“未确认”的部分的。
- 怎么办: 登录您的基金账户,查看“我的持仓”,确认“可用份额”是否大于0,如果可用份额为0,请等待基金确认份额后再卖出。
检查基金状态

(图片来源网络,侵删)
- 基金暂停/暂停申购赎回: 这是最常见的导致无法卖出的原因之一,基金公司可能会因为处理巨额赎回、投资组合调整、或者节假日等原因,暂停该基金的申购和赎回业务。
- 基金处于封闭期/定期开放期: 一些定期开放式基金、封闭式基金或持有期基金,只有在特定的“开放日”或“赎回期”才能卖出,过了这个时间窗口,就会进入封闭期,无法操作。
- 基金处于清算期: 如果基金规模过小或触发清盘条件,基金公司会进入清算程序,在清算期间,基金通常会暂停申购和赎回,直到清算结束,资产才会返还给投资者。
- 怎么办: 在您的基金详情页,查看“基金公告”或“交易限制”等栏目,确认基金是否处于暂停、封闭或清算状态。
检查持有期限(持有期基金)
- 很多基金为了鼓励长期持有,会设置一个最短持有期(如持有7天、30天、90天、1年等),在持有期限未满之前,是无法赎回的。
- 怎么办: 查看基金合同或招募说明书,确认您的持有天数是否已满足最短持有要求。
检查网络和操作
- 虽然是小概率事件,但也可能是网络问题、APP卡顿或操作失误导致。
- 怎么办: 尝试刷新页面、退出后重新登录,或者切换到手机APP/电脑网页版进行操作。
第二步:联系官方渠道(自查后仍无法解决)
如果以上自查都没有问题,那可能是系统问题或更复杂的情况,您需要主动联系官方渠道。
联系基金公司客服

(图片来源网络,侵删)
- 这是最直接有效的方法。 找到您所持有基金的基金公司官方网站,通常首页都会有“客服中心”或“联系我们”的入口。
- 提供信息: 准备好您的基金名称、基金代码以及您的姓名和身份证号,以便客服快速定位您的账户和问题。
- 说明情况: 告知客服您在哪个平台(如支付宝、天天基金、银行APP等)尝试卖出,以及遇到的错误提示(如果有)。
联系销售平台客服
- 您是通过第三方平台(如支付宝、微信理财通、天天基金网、券商APP等)购买的,也可以联系该平台的客服,他们可以帮您查询交易状态,并协助您与基金公司沟通。
第三步:了解特殊情况的应对措施
基金暂停赎回
- 为什么暂停? 可能是为了应对大量投资者集中赎回,防止基金经理被迫在不利时机卖出资产,从而损害剩余持有人的利益。
- 怎么办? 您需要耐心等待基金公司发布恢复赎回的公告,在暂停期间,您无法操作,只能持有,这是基金保护投资者的一种机制。
基金进入清算期
- 这是什么意思? 基金即将“消失”,基金公司会卖出基金持有的所有资产,然后将钱按比例还给所有持有人。
- 怎么办?
- 无需操作,自动清算: 您不需要做任何卖出操作,基金会自动停止运作。
- 关注公告: 密切关注基金公司发布的清算进度公告。
- 等待资金到账: 清算完成后,资金会返还到您当初的购买账户,这个过程可能需要几周到一个月不等,具体时间取决于清算资产的复杂程度。
持有期未到
- 怎么办? 这是合同约定,只能耐心持有,直到持有期限届满后才能卖出,这也是为了防止投资者追涨杀跌,鼓励理性投资。
总结与建议
| 问题现象 | 可能原因 | 解决方法 |
|---|---|---|
| 在非工作时间尝试卖出 | 交易时间限制 | 等待下一个交易日交易时间操作。 |
| 刚买,就卖 | 份额未确认 | 等待基金公司确认份额后(通常T+1日)再操作。 |
| 点击卖出没反应/提示无法交易 | 基金暂停/封闭/清算 | 查看基金公告,确认基金状态,耐心等待开放或清算完成。 |
| 持有时间不够 | 最短持有期未到 | 查看基金合同,耐心持有至期限届满。 |
| 账户里没有可卖份额 | 全部份额处于冻结/质押状态 | 检查是否有未完成的交易或业务导致份额被冻结。 |
| 所有自查都正常,但还是卖不了 | 系统故障或技术问题 | 立即联系基金公司客服或销售平台客服。 |
最后的小贴士:
- 仔细阅读基金合同: 在购买任何基金前,花几分钟看看“申购赎回”章节,了解清楚交易规则、持有期和可能的限制。
- 关注基金公告: 养成定期查看基金公告的习惯,能及时了解基金的最新动态和重要信息。
希望这些信息能帮助您顺利解决问题!祝您投资顺利!
标签: 基金暂停购买怎么办 基金交易限制怎么解除 基金无法申购处理方法
版权声明:除非特别标注,否则均为本站原创文章,转载时请以链接形式注明文章出处。