上海期货交易所的镍期货是全球重要的镍期货品种之一,为产业链企业提供了重要的风险管理工具,也是全球镍市场的重要定价参考。

以下是关于上期所镍合约的详细介绍,涵盖了其核心要素、特点、市场参与者以及影响因素。
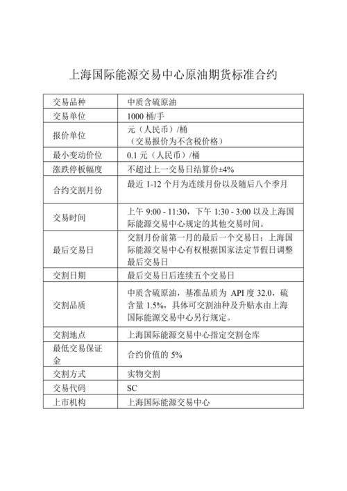
合约基本信息 (以主力合约为例)
这些是交易镍期货时必须了解的基础信息。
| 项目 | 说明 | |
|---|---|---|
| 交易品种 | 电解镍 | 通常是符合国标GB/T 20576-2006《电解镍》规定,其中镍和钴的总含量不小于99.8%的镍板。 |
| 交易单位 | 1吨/手 | 每次交易的最小单位是1吨。 |
| 报价单位 | 元(人民币)/吨 | 合约价格以人民币计价。 |
| 最小变动价位 | 5元/吨 | 每次价格变动的最小幅度是5元/吨,上一笔成交价是150,000元/吨,下一笔报价只能是150,005或149,995元。 |
| 每日价格波动限制 | 不超过上一交易日结算价的±4% | 当日涨跌停板幅度,如果市场波动剧烈,交易所可以提高保证金和涨跌停板幅度。 |
| 合约交割月份 | 1-12月 | 全年12个月份都有合约可以进行交易,交易最活跃的合约被称为“主力合约”。 |
| 最后交易日 | 交割月份的15日(遇法定节假日顺延) | 个人投资者在此日期前必须平仓,不能进行实物交割,法人投资者可以持仓进入交割。 |
| 交割日期 | 最后交易日后连续五个工作日 | 买方和卖方进行货款和实物交换的时期。 |
| 交割品级 | 标准品:符合国标GB/T 20576-2006规定的Ni9996牌号电解镍。 替代品:LME注册的镍块,或符合国标GB/T 20576-2006的Ni9990、Ni9995牌号电解镍,需进行升贴水结算。 |
明确了可用于交割的实物标准。 |
| 交割地点 | 指定交割仓库,主要位于上海、天津、青岛、无锡、广州等港口城市 | 交易所指定的仓库,用于存放和交割电解镍。 |
| 最低交易保证金 | 合约价值的5%-8% | 由交易所根据市场风险情况设定,会员公司在此基础上可能会加收保证金,目前通常是8%。 |
| 交易代码 | NI | 在交易软件中输入“NI”即可查看镍合约行情。 |
合约特点与重要性
-
全球定价影响力:
作为全球最大的镍消费国,中国的镍期货价格对国际镍价有显著影响,它与伦敦金属交易所的镍期货价格相互联动,共同构成全球镍的定价体系。
(图片来源网络,侵删) -
与新能源产业的紧密联系:
- 近年来,镍的战略地位因新能源汽车产业的爆发而急剧提升。电池级硫酸镍是生产动力电池三元前驱体的核心原料,而电解镍是生产硫酸镍的重要原料。
- 镍期货价格与新能源汽车销量、电池技术路线(如高镍低钴化)等宏观因素高度相关,使其成为反映新能源产业发展前景的重要“晴雨表”。
-
完整的产业链风险管理工具:
- 上游:矿山、冶炼企业可以通过卖出期货合约锁定销售价格,对冲价格下跌风险。
- 中游:贸易商、加工企业可以利用期货进行套期保值,稳定采购成本和销售利润。
- 下游:不锈钢厂、电池厂等消费企业可以通过买入期货合约锁定原材料成本,对冲价格上涨风险。
-
多元化的参与者结构:
市场参与者包括产业企业(如青山集团、华友钴业等)、贸易商、基金、私募以及个人投资者,多元化的参与者结构保证了市场的流动性和深度。
(图片来源网络,侵删)
主要影响因素分析
镍价格波动受多种因素影响,了解这些因素是成功交易的关键。
-
供给端因素:
- 主要生产国动态:印度尼西亚是全球最大的镍生产国和出口国,其政策(如镍矿出口禁令、发展下游产业的政策)对全球供给有决定性影响。
- 主要生产商情况:如俄罗斯的诺镍是全球最大的镍生产商之一,其生产计划、地缘政治风险(如俄乌冲突)都会影响市场情绪和供给。
- 库存水平:上期所指定交割仓库的库存、LME的库存是重要的供给指标,库存下降通常预示着供应紧张,支撑价格上涨。
-
需求端因素:
- 不锈钢行业:不锈钢是镍最大的消费领域(约占70%),其产量和需求是影响镍价的基本面。
- 新能源电池行业:这是镍需求增长最快的领域,新能源汽车的产销数据、电池厂的产能扩张计划、对硫酸镍的需求量是核心关注点。
- 宏观经济:全球经济景气度,特别是中国、欧洲等主要经济体制造业的PMI指数,会影响整体工业金属的需求。
-
宏观与金融因素:
- 美元指数:镍以人民币计价,但作为全球大宗商品,其价格与美元走势通常呈负相关,美元走强,以美元计价的国际商品价格承压。
- 地缘政治:产镍国的政治局势、贸易争端等都会引发市场对供应中断的担忧,从而推高价格。
- 市场情绪与投机资金:基金等大型投机机构的持仓报告(如CFTC报告)可以反映市场情绪和资金流向。
交易与交割要点
-
个人投资者 vs. 法人投资者:
- 个人投资者:只能进行投机交易或套利交易,不能参与实物交割,在最后交易日之前必须平仓。
- 法人投资者:符合条件的产业客户和机构投资者,可以申请成为交割会员,参与实物交割,实现期现结合。
-
交割流程:
- 交割卖方将符合标准的镍锭存入指定交割仓库,获得标准仓单。
- 交割买方通过交易所系统提交买入交割意向,并与卖方配对。
- 在交割日,买方支付货款,卖方交付仓单,完成货权转移。
-
风险提示:
- 高杠杆风险:期货交易保证金制度带来高杠杆,价格的小幅波动可能导致投资者的保证金不足而被强制平仓,造成较大损失。
- 价格波动风险:镍作为工业金属,受宏观经济和产业政策影响大,价格波动剧烈。
- 政策风险:交易所可能会调整保证金比例、涨跌停板幅度等交易规则,以控制市场风险。
上海期货交易所的镍合约是一个成熟、重要且具有全球影响力的金融衍生品,它不仅是实体企业进行风险管理的必备工具,也为投资者提供了参与中国乃至全球镍市场、分享新能源产业发展红利的机会,对于任何想深入了解或参与镍市场的人来说,深刻理解其合约规则、产业链逻辑和影响因素至关重要。
标签: 上期所镍合约交易规则 镍期货交易规则上期所 上海镍合约交易规则