与长期投资追求高增长不同,中短期理财的核心目标是:本金安全、流动性好、收益稳定。

(图片来源网络,侵删)
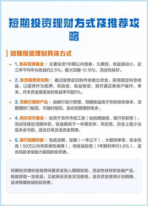
下面我将从核心原则、产品选择、实操步骤、风险提示四个方面,为您详细拆解如何做好中短期理财投资。
核心原则:明确你的“三性”
在做任何投资之前,先问自己三个问题,这决定了你的所有选择:
-
安全性:
- 首要原则: 这笔钱在到期时,本金必须能拿回来,绝对不能为了高收益而承担本金永久损失的风险。
- 思考: 我能接受多大的短期波动?这笔钱如果亏损了,会不会影响我的正常生活?
-
流动性:
(图片来源网络,侵删)- 关键指标: 我需要多快能拿到这笔钱?是“随时要用”,还是“3个月后确定要用”?
- 思考: 我投资的产品,赎回到账时间是T+0(当天)、T+1(次日),还是需要几天甚至几周?提前取出是否会有利息损失或手续费?
-
收益性:
- 合理预期: 在满足安全和流动的前提下,追求一个合理的、能跑赢通货膨胀(CPI)的收益即可。
- 思考: 我的目标年化收益率是多少?是3%、5%还是更高?要警惕那些承诺“远超市场平均水平”的高收益陷阱。
对于中短期理财,安全 > 流动 > 收益,不要本末倒置。
产品选择:从“宝宝”到“存款”的“工具箱”
根据你的“三性”需求,可以从以下几类产品中进行选择和组合。
现金管理类(流动性之王,适合存放零钱和应急备用金)
这类产品特点是高流动性、低风险、收益稳定,是中短期理财的基石。

(图片来源网络,侵删)
-
货币基金:
- 代表: 余额宝、微信零钱通,以及各大基金公司、银行APP里的各种“宝宝”类产品。
- 特点:
- 流动性: 极高,通常支持T+0快速赎回(每日有额度限制)或普通赎回(T+1到账)。
- 风险: 极低,不保本,但历史上极少发生亏损。
- 收益: 七日年化收益率在2%-3%左右浮动,略高于银行活期。
- 适合: 日常开销、零钱管理、应急备用金。
-
银行T+0理财/现金管理类理财产品:
- 代表: 各大银行APP里标注“随时赎回”、“T+0”的理财产品。
- 特点:
- 流动性: 高,通常有1万元以上的快速赎回额度。
- 风险: 低,属于R1(谨慎型)产品,不保本,但风险控制严格。
- 收益: 通常略高于货币基金,七日年化收益率在2.5%-3.5%左右。
- 适合: 对流动性要求高,且希望收益比货币基金稍高的资金。
中低风险固收类(收益略高,适合有明确使用期限的资金)
这类产品特点是收益相对更高,但流动性稍差,有固定期限。
-
银行定期存款/大额存单:
- 特点:
- 安全性: 最高! 受存款保险制度保护(50万以内本息100%安全)。
- 流动性: 固定期限(3个月、6个月、1年、2年、3年等),提前支取会按活期利率计算利息,损失较大。
- 收益: 利率固定,期限越长利率越高,目前1年期定存利率约1.5%-2%,2年期约2.0%-2.5%,大额存单利率会更高一些。
- 适合: 100%确定在某个时间点要用的钱,如一年后的车款、两年后的装修款,这是最稳妥的选择。
- 特点:
-
中短期纯债基金:
- 特点:
- 安全性: 较高,主要投资于国债、金融债、高信用等级的企业债,不投资股票。
- 流动性: 开放式基金,支持随时申购赎回(T+1或T+2到账),净值会有小幅波动,但持有1年以上通常能获得正收益。
- 收益: 长期年化收益率通常在3%-5%左右,高于货币基金和存款。
- 适合: 对流动性要求不是“随时”,而是“1周内”可以到账,且希望获得比存款更高收益的资金。
- 特点:
-
国债/国债逆回购:
- 国债: 国家信用背书,安全性最高,期限通常为3年、5年,流动性不如存款。
- 国债逆回购: 本质是一种短期贷款,你把钱借给持有国债的金融机构,获得固定利息,期限灵活(1天、2天、7天、14天等),在股票交易账户里就能操作,安全性极高,是管理账户闲置资金的绝佳工具。
- 适合: 国债适合长期不用的钱;逆回购适合股票账户里短期不用的闲钱。
结构性存款/理财(保本或部分保本,收益有浮动)
- 特点:
- 安全性: 通常分为“保本浮动收益”和“部分保本”两类,本金风险较低。
- 收益: 收益是一个区间,挂钩利率、汇率、指数等,可能获得较高收益,也可能只拿到最低收益(通常接近存款利率)。
- 流动性: 通常有固定期限(3个月、6个月、1年等)。
- 适合: 能接受收益不确定性,但希望本金有一定保障的投资者。
实操步骤:一个简单的理财规划
假设你有一笔10万元的闲置资金,计划在1-2年内使用。
-
第一步:梳理需求,划分资金
- 应急备用金(2-3个月生活费): 假设2万元。需求: 随时可能用,流动性第一。
- 短期目标(6-12个月后使用): 假设3万元。需求: 6个月后大概率要用,需要稳定增值。
- 中期目标(1-2年后使用): 假设5万元。需求: 1-2年后确定要用,可以牺牲部分流动性换取更高收益。
-
第二步:为每笔资金匹配产品
- 应急备用金(2万元):
- 首选: 放入货币基金(如余额宝、零钱通)或银行的T+0理财,兼顾了流动性和收益,随时可用。
- 短期目标(3万元):
- 首选: 购买银行定期存款或大额存单,选择6个月或1年的期限,这样到期时正好需要用钱,收益确定且安全。
- 备选: 购买中短期纯债基金,并设置一个6个月或1年的“持有期”,到期后卖出,博取比存款稍高的收益。
- 中期目标(5万元):
- 首选: 可以考虑购买2年期的大额存单或中短期纯债基金,如果纯债基金在持有期间市场波动,你可以选择持有到期,通常能获得预期的平均收益。
- 进阶选择: 可以配置一小部分(如1-2万)到结构性存款,博取一个可能更高的收益,但要做好只拿到保底收益的心理准备。
- 应急备用金(2万元):
-
第三步:分散投资,动态调整
- 不要把所有鸡蛋放在一个篮子里。 即使是低风险产品,也可以分散到2-3个不同的平台或产品类型。
- 定期审视: 每季度或每半年检查一下你的理财组合,看看产品收益是否符合预期,资金使用计划是否有变化,然后进行微调。
风险提示与避坑指南
- 警惕“收益陷阱”: 任何承诺“保本高息”、“年化收益8%以上”的中短期产品,几乎100%是骗局或高风险产品,中短期理财的合理收益区间就在2%-5%左右。
- 读懂产品说明书: 购买任何理财产品前,务必花几分钟阅读产品说明书,重点关注:风险等级(R1-R5)、投资范围、赎回规则、费用结构,不要只看宣传页上的“历史最高收益”。
- 流动性风险: 明确你购买的产品是“封闭式”(有固定存续期,期间不能赎回)还是“开放式”(可随时赎回,但有额度或时间限制),不要把急用的钱投进封闭式产品。
- 净值型产品是主流: 现在银行和基金公司的理财产品大多是“净值型”,意味着收益是浮动的,每日/每周更新净值,要习惯这种波动,理解短期浮亏不代表最终亏损,持有到期才是关键。
- 鸡蛋不放一个篮子: 即使是低风险产品,也可以分散到不同银行、不同基金公司,以规避单一机构的风险。
中短期理财投资的核心在于规划和纪律。
- 新手入门: 从货币基金和银行存款开始,简单安全。
- 进阶配置: 在此基础上,根据资金使用期限,逐步加入中短期纯债基金、大额存单等工具,构建一个攻守兼备的“金字塔”式组合。
- 终极心法: 不懂不投,闲钱投资,长期持有,保持耐心。
希望这份详细的指南能帮助您理清思路,做好自己的中短期理财规划!
标签: 中短期稳健理财技巧 低风险理财怎么选 理财产品稳赚方法
版权声明:除非特别标注,否则均为本站原创文章,转载时请以链接形式注明文章出处。