为什么需要基金从业资格证?(证书的价值)
在考虑报班之前,首先要明确这个证书对你的价值所在。

-
行业准入“敲门砖”:
- 法律硬性规定:根据《证券投资基金法》等相关规定,从事基金销售、基金托管、基金销售支付、份额登记、估值、投资顾问、评价等业务的从业人员,必须取得基金从业资格,这是从事相关工作的“上岗证”。
- 机构必备:银行、券商、基金公司、信托公司、私募基金等金融机构在招聘相关岗位时,通常会明确要求“持有基金从业资格证”。
-
职业发展“助推器”:
- 提升竞争力:在求职时,拥有证书会让你在众多候选人中更具优势,尤其是在校生和跨行业求职者。
- 系统化知识:备考过程本身就是一次对金融市场、基金产品、法律法规、投资分析的系统性学习,能极大地提升你的专业素养。
- 晋升与加薪:对于在职人员,考取证书是职业晋升和薪资谈判的重要砝码。
-
个人理财“知识库”:
即使不从事金融行业,学习基金知识也能帮助你更好地理解市场,做出更明智的个人投资决策。
(图片来源网络,侵删)
基金从业资格考试考什么?(考试科目)
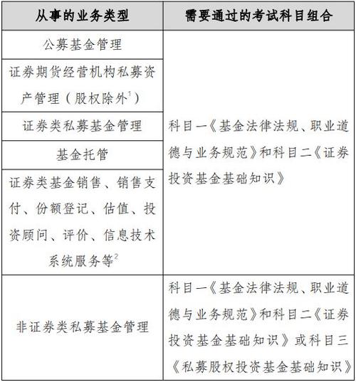
基金从业资格考试包含两个科目,考生需要通过其中一个科目即可获得从业资格,但为了未来职业发展,强烈建议两科都考过。
-
《基金法律法规、职业道德与业务规范》
- 特点:基础性、记忆性内容多,涉及大量法律法规、监管规定和职业道德,是所有考生的必考科目,也是相对容易入门的。
- 基本概念、监管框架、机构的合规管理、基金销售行为规范、信息披露、职业道德等。
-
《证券投资基金基础知识》
- 特点:计算和概念性内容多,专业性更强,难度相对较大,涉及基金的分类、募集、交易、估值、投资管理、风险管理等核心知识。
- 基金的分类、费用、估值、投资管理理论、资产配置、业绩评价、风险管理等。
报考组合建议:

- 科目一 + 科目二(最推荐)
- 优势:知识体系最完整,适用范围最广,未来无论是做销售、投资还是风控都足够,是行业内的“黄金组合”。
- 仅科目一
- 适用人群:部分非核心岗位或对专业要求不高的岗位可能只要求科目一,但长远来看,职业发展可能会受限。
如何选择培训班?(关键考量因素)
市面上的培训班琳琅满目,选择时可以从以下几个方面进行权衡:
| 考量因素 | 详细说明 | 建议 |
|---|---|---|
| 课程体系 | • 基础班:适合零基础小白,从最基础的概念讲起。 • 精讲班:覆盖所有考点,深入讲解重难点,是备考的核心班型。 • 冲刺班:考前串讲,押题,讲答题技巧,适合有一定基础后查漏补缺。 |
基础班 + 精讲班 + 冲刺班 是最经典的搭配,能覆盖备考全过程。 |
| 讲师水平 | • 专业性:讲师是否有金融行业从业经验,对考点把握是否精准。 • 教学风格:是风趣幽默还是严谨枯燥,是否适合自己的学习习惯。 |
可以先试听,选择一位你听得进去、听得懂的讲师至关重要。 |
| 教学资料 | • 教材:是否有官方教材的配套讲义,是否重点突出。 • 题库:题库质量是关键,看题目是否经典、解析是否详细、是否有更新。 • 模拟卷:模拟卷的难度和风格是否贴近真实考试。 |
选择提供高质量题库和模拟卷的机构,刷题是备考的必经之路。 |
| 服务保障 | • 答疑服务:是否有专门的答疑群或老师能及时解答你的问题。 • 督学服务:是否有学习计划、打卡提醒等,帮助你克服拖延症。 • 有效期:课程有效期是多久,是否可以反复观看。 |
对于自制力不强的同学,有督学服务的班级会更省心。 |
| 价格与性价比 | • 价格从几百元到几千元不等。 • 不要只看绝对价格,要结合课程内容、资料、服务等综合评估性价比。 |
明确自己的预算,选择最符合自己需求的套餐。 |
| 班型选择 | • 线上班:灵活,时间自由,性价比高,是目前的主流选择。 • 线下班:有课堂氛围,互动性好,但时间固定,价格较高。 |
大部分在职考生和在校生都适合线上班,可以自由安排学习时间。 |
主流培训机构对比(线上)
目前市场上主流的线上金融培训机构都有基金从业的培训课程,各有侧重:
| 机构名称 | 优势 | 劣势 | 适合人群 |
|---|---|---|---|
| 金程教育 | • 老牌金融培训机构,专业性强。 • 讲师团队经验丰富,课程体系完善。 • 题库质量高,覆盖面广。 |
• 价格相对偏高。 • 网页和APP设计可能稍显传统。 |
追求专业深度,希望系统学习,预算充足的考生。 |
| 233网校 | • 性价比高,价格亲民。 • 课程种类多,选择灵活。 • 在线教育领域经验丰富,平台稳定。 |
• 部分课程可能偏向应试技巧,深度稍弱。 | 学生党、预算有限、追求高性价比的考生。 |
| 环球网校 | • 品牌知名度高,覆盖面广。 • 课程安排合理,有配套的辅导书。 • 服务体系比较完善。 |
• 金融专业领域的专注度可能不如金程。 | 喜欢大品牌,服务要求全面的考生。 |
| 东奥会计在线 | • 以会计培训起家,财会基础扎实。 • 对于有会计背景或想往“基金+会计”复合方向发展的人有优势。 |
• 基金课程的深度和广度可能不及专门的金融培训机构。 | 有会计背景,或希望结合财会知识学习基金的考生。 |
选择建议:
- 先试听:几乎所有机构都提供免费试听课程,花一两天时间,分别听一下不同机构试听科目一和科目二的课程,感受讲师风格和课程质量。
- 看评价:在知乎、微博、小红书等平台搜索真实学员的评价,但要注意甄别广告。
- 比资料:向机构索取课程大纲和题库样本,看是否符合你的学习需求。
备考策略与建议(报班后如何学)
报了班只是第一步,高效的备考方法同样重要。
-
制定学习计划:
根据你的考试时间和课程总时长,倒推制定一个详细的周计划和日计划,每天保证2-3小时的学习时间。
-
“三轮复习法”:
- 第一轮(基础学习):跟着精讲班的课程,把教材和讲义过一遍,理解所有基本概念和知识点,不要怕慢,要追求理解。
- 第二轮(强化巩固):开始大量刷题,利用机构的题库,按章节刷题,做错的题要回到讲义和教材中找到对应知识点,彻底搞懂,建立错题本。
- 第三轮(冲刺模拟):考前2-3周,开始做模拟卷和历年真题,严格按照考试时间进行,培养题感和时间管理能力,重点回顾错题本和核心考点。
-
科目一 vs 科目二的学习方法:
- 科目一:重在记忆,多利用思维导图梳理框架,多背诵法条和关键词。
- 科目二:重在理解+计算,对于公式和计算题,一定要亲手推导和练习,不能只看不练,理解各种投资策略的逻辑。
-
善用工具:
手机APP刷题(利用碎片时间)、学习社群(交流问题)、思维导图软件(整理知识框架)。
- 明确目标:想清楚考这个证是为了什么,决定是否要两科全报。
- 慎重选班:通过试听、看评价、比资料的方式,选择最适合自己学习习惯、预算和目标的培训机构。
- 高效备考:报班后,坚持学习计划,采用三轮复习法,做到理解、记忆、刷题、模拟相结合。
希望这份详细的指南能帮助你顺利开启基金从业资格证的备考之路!祝你考试成功!
标签: 基金从业资格证培训班哪个好 基金从业资格证培训班怎么选靠谱 基金从业资格证培训班价格对比