第一部分:核心概念——什么是对冲?
对冲 的核心思想是“风险对冲”,而不是“消灭风险”或“追求利润”。

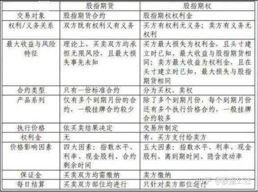
(图片来源网络,侵删)
- 简单比喻:就像你为你的汽车购买保险,你买保险不是为了赚钱,而是为了防止万一发生车祸(一个负面事件)给你带来巨大的财务损失,期货对冲就是这个金融版的“保险”。
- 金融定义:对冲是指投资者在现货市场(如持有股票、商品等)建立一个头寸后,在期货市场建立一个与现货市场方向相反、数量相当的头寸,以期用期货市场的盈利来弥补现货市场的亏损,或者用现货市场的盈利来弥补期货市场的亏损,从而锁定成本或利润,规避价格波动的风险。
关键点:
- 目的:锁定成本或利润,管理风险,而不是投机。
- 原理:利用期货和现货价格高度相关的特性,通过反向操作来抵消价格波动带来的不确定性。
第二部分:对冲的基本类型
对冲主要分为两种类型,取决于你在现货市场的头寸方向。
空头对冲
- 适用场景:当你未来需要卖出某种资产,或者当前持有某种资产,担心其价格下跌时使用。
- 操作:在期货市场卖出与现货资产数量相当的期货合约。
- 目标:锁定未来的卖出价格,防止因价格下跌而遭受损失。
经典案例:农场主(或大宗商品出口商)
- 现货头寸:一位大豆农场主,在6个月后将有10,000吨大豆丰收并准备出售,他担心6个月后大豆价格会下跌。
- 对冲操作:
- 确定期货合约:找到与大豆相关的期货合约(如大连商品交易所的黄大豆1号期货合约)。
- 计算合约数量:假设每张期货合约代表10吨大豆,为了对冲10,000吨,他需要卖出
10,000 / 10 = 1000张期货合约。 - 执行交易:在期货市场上卖出1000张6个月后到期的大豆期货合约,锁定一个未来的卖出价(假设为5000元/吨)。
- 结果分析:
- 情况A:价格下跌至4500元/吨
- 现货市场:卖出大豆,亏损
(5000 - 4500) * 10,000 = 500万元。 - 期货市场:买入平仓期货合约,盈利
(5000 - 4500) * 10,000 = 500万元。 - 最终结果:盈亏相抵,成功锁定了5000元/吨的卖出价。
- 现货市场:卖出大豆,亏损
- 情况B:价格上涨至5500元/吨
- 现货市场:卖出大豆,盈利
(5500 - 5000) * 10,000 = 500万元。 - 期货市场:买入平仓期货合约,亏损
(5500 - 5000) * 10,000 = 500万元。 - 最终结果:盈亏相抵,仍然锁定了5000元/吨的卖出价,他失去了价格上涨带来的额外收益,但这是对冲的成本——用潜在的收益换取了确定性。
- 现货市场:卖出大豆,盈利
- 情况A:价格下跌至4500元/吨
多头对冲
- 适用场景:当你未来需要买入某种资产,或者当前计划生产某种需要原材料的产品,担心其价格上涨时使用。
- 操作:在期货市场买入与未来需求量相当的期货合约。
- 目标:锁定未来的买入成本,防止因价格上涨而增加成本。
经典案例:面包厂(或大宗商品进口商)

(图片来源网络,侵删)
- 现货头寸:一家面包厂,在3个月后需要采购5000吨小麦来生产面包,他们担心3个月后小麦价格会上涨。
- 对冲操作:
- 确定期货合约:找到与小麦相关的期货合约(如郑州商品交易所的强筋小麦期货合约)。
- 计算合约数量:假设每张期货合约代表20吨小麦,为了对冲5000吨,他需要买入
5000 / 20 = 250张期货合约。 - 执行交易:在期货市场上买入250张3个月后到期的小麦期货合约,锁定一个未来的买入价(假设为3000元/吨)。
- 结果分析:
- 情况A:价格上涨至3300元/吨
- 现货市场:买入小麦,成本增加
(3300 - 3000) * 5000 = 150万元。 - 期货市场:卖出平仓期货合约,盈利
(3300 - 3000) * 5000 = 150万元。 - 最终结果:盈亏相抵,成功锁定了3000元/吨的买入成本。
- 现货市场:买入小麦,成本增加
- 情况B:价格下跌至2700元/吨
- 现货市场:买入小麦,成本降低
(3000 - 2700) * 5000 = 150万元。 - 期货市场:卖出平仓期货合约,亏损
(3000 - 2700) * 5000 = 150万元。 - 最终结果:盈亏相抵,仍然锁定了3000元/吨的买入成本,他享受了价格下跌带来的好处,但这也是对冲的成本。
- 现货市场:买入小麦,成本降低
- 情况A:价格上涨至3300元/吨
第三部分:实施对冲的详细步骤
-
识别风险敞口
- 问自己:我面临什么价格风险?是担心未来要买的资产涨价,还是担心未来要卖的资产跌价?
- 明确你的风险敞口有多大(数量、金额)。
-
选择合适的期货合约
- 标的物匹配:选择与你现货资产高度相关的期货品种,对冲铜价风险,就选铜期货;对冲沪深300指数风险,就选沪深300股指期货。
- 到期日匹配:选择到期日在你需要对冲的时间之后的合约,这给了你足够的时间在现货市场完成交易,并在期货市场平仓,通常选择交易最活跃的“主力合约”。
- 流动性:选择流动性好的合约,以确保你能顺利开仓和平仓,减少交易成本和市场冲击。
-
计算对冲比率
- 这是最关键也最复杂的一步,对冲比率不是简单的1:1,因为它需要考虑:
- 合约规模:一张期货合约代表多少标的物(如10吨大豆/张)。
- 价格波动性:期货价格和现货价格的波动幅度是否完全一致?基差风险(见下文)有多大?
- 简单计算公式:
对冲所需合约数量 = (现货总数量 / 每张期货合约代表数量) * β系数β系数(Beta)是衡量期货价格与现货价格联动性的指标,如果联动性完美,β=1,在简单对冲中,可以先用1来计算,然后根据实际情况调整。
- 这是最关键也最复杂的一步,对冲比率不是简单的1:1,因为它需要考虑:
-
执行交易
- 在期货市场开仓,建立与现货头寸相反的头寸(卖出或买入)。
- 这笔交易会产生保证金 requirement,你需要确保账户中有足够的资金来维持头寸。
-
监控和调整
- 市场是动态的,基差(现货价 - 期货价)会不断变化,你需要定期监控你的对冲效果。
- 如果市场发生重大变化,或者你的现货需求改变,可能需要动态调整期货头寸的数量(这个过程叫再对冲,Re-hedging)。
-
平仓和对冲结束
- 当你在现货市场完成了交易(买入了或卖出了你的资产),对冲的目的就达到了。
- 在期货市场进行一笔与开仓方向相反的交易,平掉你的期货头寸,结束对冲。
第四部分:对冲的优缺点与风险
优点
- 锁定成本/利润:提供了价格确定性,有助于企业进行精确的成本核算和财务规划。
- 管理风险:将不可控的价格风险转化为可控的成本,让企业可以专注于其核心业务的生产和经营。
- 提高融资能力:银行等金融机构更愿意为有良好对冲策略的企业提供贷款,因为其财务风险更小。
缺点与风险
- 机会成本:如案例所示,如果价格朝着对你有利的方向发展,对冲会让你失去这部分潜在的收益。
- 基差风险:这是对冲中最主要的风险。基差 = 现货价格 - 期货价格,即使你完美对冲,如果基差在开仓和平仓时发生了不利变化,你仍然可能面临亏损,空头对冲者,如果平仓时基差扩大(现货价跌得比期货价多),他依然会亏损。
- 交易成本:期货交易需要支付手续费、保证金资金占用成本等。
- 操作复杂性:需要对期货市场有深入的了解,包括合约规则、交易机制、风险管理等,操作不当可能导致巨大亏损。
第五部分:总结
利用期货对冲风险,本质上是为你的生意购买一份“价格保险”,它不是万能的,不能让你在规避风险的同时还能赚取超额利润,但它能有效地将价格波动带来的不确定性转化为一个已知的、可控的成本,让你的经营更加稳健。
对于个人投资者而言,最常见的对冲是利用股指期货对冲股票投资组合的风险,当你持有的股票组合在未来一段时间可能面临系统性下跌风险时,你可以卖出相应市值的股指期货合约,来对冲整个市场的下跌风险。
成功的对冲需要清晰的规划、严谨的执行和持续的监控,它是一种专业的风险管理工具,适用于所有面临价格波动风险的实体企业和投资者。
标签: 期货对冲风险实操方法 期货对冲风险策略步骤 期货对冲风险技巧指南
版权声明:除非特别标注,否则均为本站原创文章,转载时请以链接形式注明文章出处。