为了让你更清晰地理解,我将用一个生动的比喻开始:

(图片来源网络,侵删)
一个简单的比喻:菜市场 vs. 超市
- 场内基金:就像一个集中的菜市场,所有买卖基金的“菜农”(投资者)和“食客”(投资者)都聚集在一个地方(证券交易所),价格由大家实时竞价决定,你看到的价格是随时变动的,你想买,就得看今天这“菜”的行情好不好,价格合不合适,交易是直接和其他人“撮合”完成的。
- 场外基金:就像一个24小时营业的超市,你不需要和其他买家卖家直接交易,而是向“超市”(基金公司或销售平台)下单,超市会根据一天结束时的“收盘价”(基金净值)来给你成交,价格一天只有一个,相对稳定。
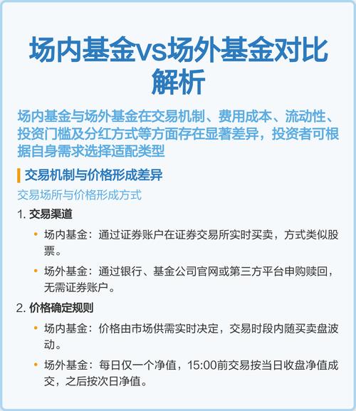
下面是详细的对比表格,涵盖了核心区别:
场内基金 vs. 场外基金 核心区别对比
| 对比维度 | 场内基金 | 场外基金 |
|---|---|---|
| 交易场所 | 证券交易所(股票账户) | 基金公司官网、银行、第三方平台(如支付宝、微信、天天基金等) |
| 交易对象 | 其他投资者(你买的是别人卖出的份额) | 基金公司(你直接向基金公司申购或赎回) |
| 交易价格 | 实时变动,由市场供需决定(像股票一样) | 固定价格,以当天收盘后计算的基金净值为准 |
| 交易时间 | 交易时间内(工作日 9:30-11:30, 13:00-15:00) | 24小时(大部分平台支持),但按当天净值计算,通常15点前下单算当天,15点后算下一个工作日 |
| 交易费用 | 较低 - 佣金:券商收取,有最低限制,通常万1.5-万3左右,买卖双向收取。 - 无申购费、赎回费(部分可能有)。 |
相对较高 - 申购费:通常1折,约0.15%。 - 赎回费:持有时间越长,费率越低,甚至为0。 - 管理费、托管费相同。 |
| 投资门槛 | 较高 - 1手起买(1手=100份),按市价计算,通常几百元即可。 |
非常低 - 大部分基金10元、1元甚至1元即可起投。 |
| 到账时间 | 快 - 买入:T+1日可卖出(资金可用)。 - 卖出:资金T+1日可用,T+2日可取(银证转账)。 |
慢 - 申购:T+1日确认份额,T+2日可赎回。 - 赎回:通常T+1日确认,T+2日或更长时间后资金到账。 |
| 基金种类 | 较少 - 主要是ETF、LOF、封闭式基金、部分QDII等。 |
非常丰富 - 几乎所有类型的基金,包括货币基金、债券基金、普通开放式基金、QDII等。 |
| 操作方式 | 需要开通股票账户,像买卖股票一样操作。 | 无需股票账户,在基金平台或App上直接操作即可。 |
| 分红方式 | 只能现金分红。 | 可以选择现金分红或红利再投资。 |
如何选择?场内还是场外?
了解了区别后,更重要的是如何根据自己的情况选择。
选择场内基金,如果你是:
- 短线交易者或趋势投资者:你希望像炒股票一样,通过低买高卖赚取差价,对市场波动敏感,需要实时价格和快速交易。
- 追求低成本的投资者:你打算进行频繁的买卖,希望将交易成本(申购赎回费)降到最低,券商的佣金模式更适合你。
- 指数基金爱好者(ETF):特别是跟踪宽基指数(如沪深300、中证500)的ETF,场内交易成本低,流动性好,是长期定投或波段操作的好工具。
- 投资LOF基金的投资者:LOF基金比较特殊,它既可以在场外申购赎回,也可以在场内买卖,如果你发现场内价格和场外净值有较大偏差(折溢价),可以利用这个套利机会。
选择场外基金,如果你是:
- 长期定投者:你计划每月或每周固定投入一笔钱,不关心短期波动,更看重长期复利,场外基金的自动定投功能非常方便,且门槛极低。
- 新手或小白投资者:场外基金操作简单,无需股票账户,种类齐全,是入门理财的最佳选择。
- 需要一次性大额投入的投资者:场外基金的申购渠道更多,对于大额资金的处理更灵活,没有场内“1手”的限制。
- 需要设置分红再投资的投资者:对于希望将分红收益自动投入基金、实现利滚利的投资者,场外基金的红利再投资功能是必需的。
- 投资特定类型基金的投资者:如果你想投资货币基金、大部分债券基金、QDII基金(特别是非ETF类)等,这些主要在场外销售。
- 场内基金的核心优势在于低成本、高效率、交易灵活,适合有一定交易经验、追求短期收益或对ETF有偏好的投资者。
- 场外基金的核心优势在于品种全、门槛低、操作简单、适合定投,适合绝大多数普通投资者,尤其是新手和长期主义者。
对于很多成熟的投资者来说,两者会结合使用:用场外基金进行长期定投和配置,用场内基金(尤其是ETF)进行波段操作或捕捉短期市场机会。

(图片来源网络,侵删)
希望这个详细的解释能帮助你做出最适合自己的选择!

(图片来源网络,侵删)
版权声明:除非特别标注,否则均为本站原创文章,转载时请以链接形式注明文章出处。