001051基金(长盛同益灵活配置混合A)是一只典型的“固收+”策略基金,风险和波动性较低,适合作为资产配置中的“稳定器”或“压舱石”,追求稳健增值的投资者,它不适合追求高收益、能承受高波动的激进型投资者。

下面我们从几个方面进行详细拆解:
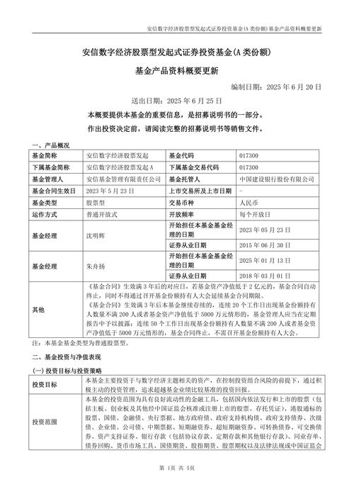
基金基本信息概览
| 项目 | |
|---|---|
| 基金全称 | 长盛同益灵活配置混合型证券投资基金 |
| 基金代码 | A类: 001051, C类: 001052 |
| 基金管理人 | 长盛基金管理有限公司 |
| 基金类型 | 混合型-偏债 (二级分类:灵活配置) |
| 成立日期 | 2025年05月12日 |
| 基金规模 | 约6.53亿元 (截至2025年12月31日) |
| 基金经理 | 张剑 (管理该基金超过7年,经验丰富) |
核心特点与投资策略分析
投资策略:“固收+”是核心
这是理解这只基金的关键,它的投资策略可以拆解为两部分:
- “固收”部分(打底):大部分资产(通常在60%-80%以上)投资于债券等固定收益类资产,这部分提供了基金的安全垫和基础收益,决定了基金的下限,基金经理会通过配置利率债、信用债等来获取稳定的票息收入。
- “+”部分(增强):小部分资产(通常在20%-40%以下)投资于股票等权益类资产,这部分是基金的收益增强器,决定了基金的上限,基金经理会通过精选个股或行业来博取超额收益。
这种策略的目标:在控制回撤和风险的前提下,追求超越纯债基金的收益,它不是追求短期暴利的工具,而是追求长期稳健的“理财替代品”。
基金经理:经验稳定,风格稳健
基金经理张剑是这只基金的灵魂人物,他自2025年3月开始管理该基金,至今已有超过5年的时间,长期稳定的基金经理意味着投资理念和策略的连续性,对于“固收+”这类产品来说至关重要,从他的历史操作来看,风格偏向稳健,会严格控制权益部分的仓位和风险。

风险收益特征:低波动,稳健增长
- 风险等级:中低风险 (R2)。
- 历史表现:从成立以来,该基金的净值增长曲线相对平滑,没有出现过大的回撤,与沪深300等高风险权益基金相比,它的波动性要小得多,即使在市场下跌的年份,它的回撤也通常小于股票型基金。
历史业绩分析(截至2025年末)
| 业绩指标 | 001051 (A类) | 业绩比较基准 | 同类平均 |
|---|---|---|---|
| 近1年回报 | -1.82% | -1.98% | -1.65% |
| 近2年回报 | 23% | 98% | 12% |
| 近3年回报 | 56% | 95% | 35% |
| 近5年回报 | 75% | 65% | 18% |
| 成立以来回报 | 15% | 78% | - |
| 最大回撤 | -12.51% | - | - |
解读:
- 长期稳健:从3年、5年的长期维度看,该基金都跑赢了业绩比较基准,实现了稳健的增值,体现了“固收+”策略的有效性。
- 短期承压:近1年的回报略低于同类平均,这通常与市场环境有关,在2025年的市场下跌中,其最大回撤控制在-12.51%左右,对于一只偏债混合基金来说,属于可控范围。
- 夏普比率:该基金的夏普比率(衡量单位风险下的超额回报)长期来看表现不错,说明风险调整后的收益较好。
优点与缺点
优点:
- 策略清晰,风险可控:“固收+”策略成熟,回撤和波动远低于股票型基金,适合保守型投资者。
- 基金经理经验丰富:张剑管理稳定,对市场和债券的理解深入,为基金的稳健运作提供了保障。
- 长期业绩稳健:拉长时间看,能够持续为投资者创造正回报,是资产配置中的“稳定器”。
- 费率合理:A类申购费率较低(通常为0.6%),适合长期持有,C类没有申购费,但有销售服务费,适合短期持有(如一年以内)。
缺点:
- 弹性不足:在牛市行情中,其涨幅会远不及纯股票型基金,因为它大部分资产在债券上,限制了收益的上限。
- 规模影响:当前基金规模不大(6.5亿左右),规模过小可能会影响其投资操作的灵活性和冲击成本。
- 业绩波动:虽然整体稳健,但在债券市场出现“黑天鹅”事件(如信用债违约)或股市系统性风险时,仍会有一定回撤。
适合什么样的投资者?
001051基金非常适合以下类型的投资者:
- 风险厌恶型投资者:无法承受本金较大亏损,希望本金相对安全的投资者。
- 稳健理财需求者:将此基金作为银行理财、存款的替代品,希望获得比存款略高、比股票基金更稳健的收益。
- 资产配置者:在投资组合中,用它来平衡高风险资产(如股票基金)的波动,起到“压舱石”的作用。
- 长期投资者:愿意持有3年以上,让复利效应发挥作用的投资者。
不适合以下投资者:
- 追求短期高收益、能承受巨大本金波动的激进型投资者。
- 希望通过基金获取超额收益、精准择时的短线交易者。
投资建议
- 明确自身定位:在投资前,请务必确认自己的风险偏好和投资目标,如果你是稳健型投资者,这只基金值得考虑。
- 长期持有:“固收+”基金不适合短线操作,建议持有至少2-3年以上,以平滑短期市场波动,分享长期稳健增长的红利。
- 注意费率选择:
- A类 (001051):适合长期持有(通常超过1-2年),因为申购费是一次性收取的。
- C类 (001052):适合短期持有(1年以内),因为没有申购费,但有按日计提的销售服务费。
- 合理配置:不要将所有资金都投入这一只基金,可以根据自己的情况,将其作为资产配置的一部分,与其他风格的基金(如指数基金、行业主题基金等)搭配,构建一个更均衡的投资组合。
001051(长盛同益灵活配置混合A)是一只质地优良的“固收+”基金,它以稳健为核心,由经验丰富的基金经理掌舵,长期业绩表现可圈可点,它不是让你一夜暴富的利器,而是帮你实现财富稳步增值的“好伙伴”,对于追求稳健、希望控制风险的投资者来说,它是一个非常不错的选择。

标签: 001051基金怎么样 001051基金风险大吗 001051基金业绩表现