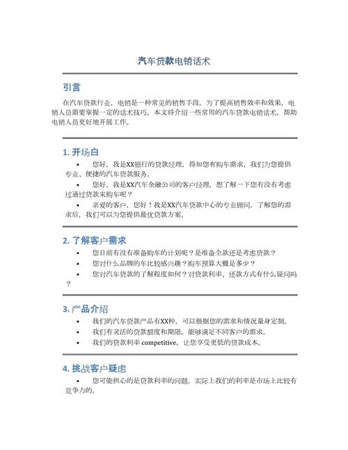
【股神秘籍】金融投资电话营销话术全攻略:从流量获取到高转化的黄金步骤(附实战案例) 在竞争激烈的金融投资行业,电话营销依然是获客的重要渠道,传统的“广撒网”式电话营销早已失效,本文作为【股神】专家兼高级内容策划的倾力之作,将系统分享一套行之有效的金融投资电话营销话术体系,从精准定位、开场技巧、需求挖掘、产品介绍、异议处理到促成交易,每一步都蕴含着流量转化的密码,我们将融入SEO思维,确保内容既能满足百度用户的搜索需求,又能成为你业绩提升的“实战兵法”。

引言:为什么金融投资电话营销需要“话术升级”?
在信息爆炸的时代,投资者对陌生电话的警惕性越来越高,普通的推销电话不仅难以触达潜在客户,甚至可能引起反感,损害品牌形象,作为【股神】专家,我深知,金融投资电话营销的核心在于“价值传递”而非“强行推销”,一套优秀的话术,能够:
- 精准筛选客户: 快速判断对方是否为潜在目标客户,提高沟通效率。
- 建立信任关系: 通过专业的形象和贴心的关怀,降低客户戒备心理。
- 挖掘真实需求: 引导客户表达投资困惑和期望,为后续推荐奠定基础。
- 塑造专业形象: 展现公司实力和个人专业素养,增强客户信心。
- 最终促进转化: 在合适时机,引导客户采取行动,实现营销目标。
而这一切,都离不开一套经过精心设计和反复打磨的“话术体系”。
电话营销前的“流量”准备:精准定位是前提

虽然我们是通过电话直接触达,但“流量思维”同样重要,这里的“流量”指的是高质量的潜在客户资源,在拿起电话之前,你需要明确:
- 目标客户画像(Who): 你的产品/服务最适合哪类人群?是风险偏好较低的稳健型投资者,还是追求高收益的进取型投资者?是初入股市的新手,还是经验丰富的资深股民?他们的年龄、职业、投资规模、关注热点是什么?
- 客户来源(Where): 这些潜在客户可能从哪些渠道获取信息?(百度搜索、行业论坛、财经媒体、老客户推荐等),了解这一点,有助于你在后续沟通中更好地切入客户语境。
- 核心价值主张(What): 你能为客户解决什么问题?提供什么独特的价值?(如:独家内参、智能投顾、低佣金、专业策略指导等),这是你话术的核心“钩子”。
金融投资电话营销话术“黄金六步法”
第一步:黄金30秒——专业开场,瞬间抓住注意力
- 目标: 礼貌问候、清晰自报家门、表明来意(价值点吸引),争取继续沟通的机会。
- 话术模板(参考):
- (礼貌开场) “您好,请问是[客户姓氏]先生/女士吗?我是[你的公司名称]的[你的名字],工号[你的工号],现在方便接听一个电话吗?”
- (价值吸引+自报家门) “您好,[客户姓氏]先生/女士,我是[你的公司名称]的[你的名字],我们是一家专注于为投资者提供[核心服务,如:优质股票资讯/个性化投资解决方案]的专业机构,今天致电您,是因为我们注意到您可能对[客户可能感兴趣的领域,如:当前股市行情/新能源板块投资机会]比较关注,想和您分享一些我们最新的独家观点/免费的投资报告,不知道您是否有2分钟时间了解一下?”
- 关键点:
- 语气自信、热情、专业。
- 尽量提及客户的姓氏,增加亲切感。
- 给出一个无法轻易拒绝的“小诱饵”(如免费报告、独家观点),但不要夸大其词。
- 如果客户表示不方便,礼貌询问何时方便,并准时致电。
第二步:需求挖掘——倾听比说更重要

- 目标: 通过提问和倾听,了解客户的投资经验、风险偏好、投资目标、当前困惑等。
- 话术技巧与参考问题:
- 开放式问题: “请问您平时一般都有哪些投资渠道呢?”“您对目前的市场行情有什么看法吗?”“您在进行投资时,最看重哪些方面呢?”
- 引导式问题: “很多客户反映最近在选股方面有些困惑,您是否也有类似的感受?”“如果您现在有一笔闲置资金,您会倾向于进行怎样的配置?”
- 封闭式问题(确认信息): “您的风险承受能力是稳健型还是进取型呢?”“您对短线操作和长线持有,更偏向哪一种?”
- 关键点:
- 多听少说,用“嗯”、“是的”、“我理解”等回应,鼓励客户表达。
- 认真记录客户的关键信息,为后续推荐做准备。
- 不要打断客户,不要急于推销产品。
第三步:产品/服务介绍——量身定制,突出价值
- 目标: 基于客户需求,有针对性地介绍产品/服务,强调其能为客户带来的具体价值和好处,而非仅仅罗列 features。
- 话术思路:
- FABE法则: Feature(特点)-> Advantage(优势)-> Benefit(利益)-> Evidence(证据)。
- 特点: “我们的这款智能投顾产品,采用了AI算法进行数据分析。”
- 优势: “相比传统投顾,它能更精准地捕捉市场机会,并且24小时动态调整。”
- 利益: “这意味着您能更轻松地获得稳健的投资回报,节省您大量研究时间,让您投资更省心。”
- 证据: “目前我们已经服务了超过XX万客户,平均年化收益达到了XX%,很多老客户都给我们带来了积极的反馈。”
- 结合客户需求: “刚才您提到选股困难,我们这份《XX内参》正好包含了由我们资深分析师团队精选的潜力股,并附有详细的分析逻辑,正好能帮到您。”
- FABE法则: Feature(特点)-> Advantage(优势)-> Benefit(利益)-> Evidence(证据)。
- 关键点:
- 用客户听得懂的语言,避免过多专业术语堆砌。
- 始终围绕“客户能得到什么好处”展开。
- 适当运用数据、案例增强说服力。
第四步:异议处理——化危机为转机
- 目标: 正确看待客户提出的异议,将其理解为客户对产品感兴趣的表现,并专业、耐心地解答,消除客户顾虑。
- 常见异议及应对话术参考:
- 异议1:“我对这个不感兴趣/不需要。”
- 应对: “我理解,可能是我刚才没有介绍清楚,其实很多客户一开始也和您有类似的想法,但当他们了解到我们的[核心价值点,如:免费报告/专业策略]是如何帮助他们[客户痛点,如:规避风险/提升收益]后,都觉得很有收获,不知道您是对投资完全不感兴趣,还是对目前的方式比较满意呢?”(探寻真实原因)
- 异议2:“我现在很忙,没时间。”
- 应对: “非常抱歉打扰您!那您看是下午3点还是明天上午10点方便,我用1-2分钟简单给您介绍一下,绝不占用您太多时间,相信对您了解当前市场会有帮助。”(具体时间,降低门槛)
- 异议3:“你们是不是骗子/我不信任你们。”
- 应对: “我非常理解您的顾虑,现在市场上确实存在一些不规范的现象,我们公司是[公司资质,如:证监会正规持牌机构],成立已有XX年,一直秉持[公司理念,如:客户至上、专业诚信]的原则,您也可以在我们的官网/官微查询到我们的资质信息,如果您愿意,我可以先发我们公司的营业执照和资质文件给您参考一下?”(提供证据,建立信任)
- 异议4:“太贵了/我没钱投资。”
- 应对: “我明白您的考虑,其实我们的产品/服务有不同的配置方案,门槛也比较灵活,从几千到几十万都有,完全可以根据您的资金情况和投资目标来定制,我们更看重的是长期合作带来的价值,您觉得呢?”(灵活方案,强调价值)
- 异议1:“我对这个不感兴趣/不需要。”
- 关键点:
- 保持冷静,不要与客户争辩。
- 先认同,再解释,最后解决。
- 找到异议背后的真实需求。
第五步:促成交易——临门一脚,勇敢开口
- 目标: 在客户兴趣浓厚、顾虑基本消除后,适时提出成交请求。
- 常用促成技巧与话术:
- 二选一法: “王先生,您看我们是今天先安排您开通这个模拟账户体验一下,还是明天给您发送详细的操作指南?”
- 利益总结法: “李女士,刚才我们交流下来,我们的[产品名]正好可以帮助您解决[客户痛点A]和[客户痛点B],并且能实现[客户期望的利益],您觉得这个方案对您有帮助吗?”
- 稀缺性/紧迫性法(慎用,确保真实): “这款我们的明星策略产品,由于名额有限,本月只剩下最后5个优惠名额了,如果您感兴趣的话,我们可以帮您预留一个。”
- 假设成交法: “张先生,如果您今天决定加入我们,我们可以为您优先安排资深分析师进行一对一的咨询服务,您觉得这样安排可以吗?”
- 关键点:
- 捕捉客户购买信号(如反复询问细节、认同观点等)。
- 不要害怕被拒绝,被拒绝是常态,尝试多次。
- 成交后,及时感谢客户,并告知后续流程。
第六步:后续跟进——服务不止于成交
- 目标: 即使本次未能成交,也要保持良好关系,为未来转化留有机会;对于已成交客户,做好服务,促进转介绍和复购。
- 话术要点:
- 未成交: “非常感谢您今天抽出宝贵时间与我交流,虽然您暂时没有考虑我们的产品,但后续如果您有任何投资方面的问题,或者想了解最新的市场资讯,随时欢迎您联系我,这是我的名片/联系方式,祝您投资顺利!”
- 已成交: “王先生,欢迎您成为我们的尊贵客户!我已经按照约定为您开通了账户,相关的操作指南和客服电话稍后会发送到您的手机,后续有任何问题,请随时找我,我会全程为您服务。”
【股神】专家的“流量”心法:电话营销中的SEO思维
虽然我们做的是电话营销,但内容本身可以通过百度获取流量,这意味着我们的文章(或培训材料)需要:
- 关键词布局: 围绕“金融投资电话营销话术”、“电话营销技巧”、“金融销售话术”、“如何进行金融电话营销”、“电话营销拒绝处理”等核心关键词及长尾关键词进行自然融入。
- 用户需求导向: 思考用户搜索这些关键词时,他们真正想知道什么?是模板?是技巧?是案例?还是避坑指南?我们的内容要精准解答这些疑问。
- 高质量原创: 独到的见解、实战的经验、清晰的逻辑是吸引读者和搜索引擎的关键,避免抄袭,提供价值。
- 使用清晰的标题、小标题、项目符号,让内容易于阅读和理解,也利于搜索引擎抓取。
- 内外部链接: (如果是文章)适当链接到公司官网相关页面、权威财经资讯等,提升内容专业度和权重。
实战案例分享:一次成功的“股票咨询”电话营销
- 背景: 客户李先生,通过公司官网留资,表示对“短线炒股技巧”感兴趣。
- 沟通流程:
- 开场: “李先生您好,我是XX投资的小张,看到您在我们官网留资,想了解一下您对短线炒股技巧的具体需求,方便吗?”
- 需求挖掘: 李先生表示自己炒股一年多,经常亏钱,想学点短线方法,张先生询问了他常操作的板块、止损习惯、资金量等。
- 产品介绍: 张先生了解到李先生是新手,急于求成,容易追涨杀跌,于是推荐了公司的“新手短线实战训练营”,强调其“老师带盘+实时解盘+风险控制”的特点,并分享了往期学员通过学习改善操作的案例。
- 异议处理: 李先生担心“有没有效果”、“会不会又是割韭菜”,张先生详细介绍了讲师资质、课程大纲,并提供了免费试听课程和学员的真实反馈截图。
- 促成交易: “李先生,我们的课程本周正好有一个新班开课,现在报名还赠送一套《短线战法秘籍》,您看是先帮您预留一个试听名额,还是直接了解报名流程?”
- 结果: 李先生同意试听,后续成功转化为付费学员,并介绍了两位朋友。
- 案例启示: 真正了解客户需求,提供针对性解决方案,并建立信任,是转化的关键。
总结与展望:电话营销,专业为王,价值致胜
金融投资电话营销绝非简单的“打电话卖东西”,它是一门融合了心理学、沟通学、金融专业知识于一体的艺术,作为【股神】专家,我强调:
- 持续学习: 市场在变,客户需求在变,话术也需要不断迭代优化。
- 实战演练: 将话术内化为自己的语言,多练习,多总结,形成自己的风格。
- 心态调整: 保持积极乐观的心态,拒绝是常态,成功在于坚持和改进。
- 合规经营: 严格遵守金融行业法律法规,不做虚假宣传,合规是长久发展的基石。
希望这套【金融投资电话营销话术】全攻略,能像一位“随身导师”,助你在电话营销的战场上披荆斩棘,不仅从百度获取源源不断的“流量”关注,更能将这些关注转化为实实在在的业绩增长!真正的“股神”,不仅能在市场叱咤风云,更能将营销的智慧融入每一次沟通,创造双赢!
(文末可加上:欢迎各位金融投资界的朋友们在评论区留言交流,分享您的电话营销心得与困惑,共同进步!也欢迎关注【你的品牌/公众号名称】,获取更多【股神】级投资干货与营销秘籍!)
标签: 金融投资电话营销话术技巧 金融投资电话营销话术模板 金融投资电话营销话术培训