期货合约标准化条款有哪些核心内容?

99ANYc3cd6 期货 1

期货合约标准化条款详解

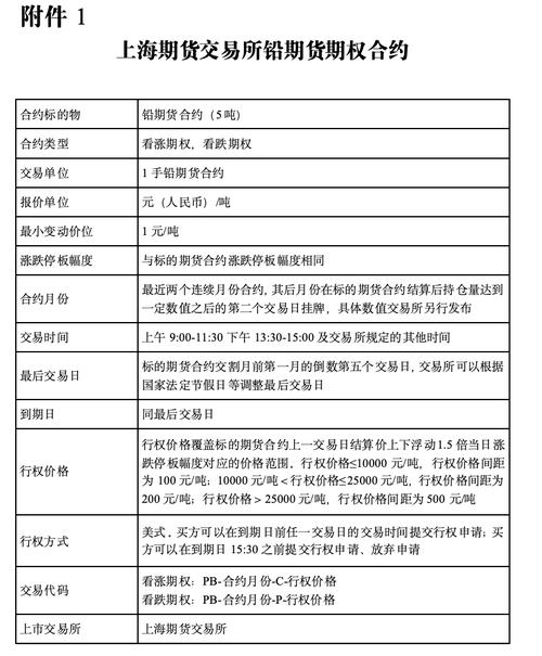
合约标的

这是合约所对应的“商品”或“金融资产”,必须是明确、无争议的。

期货合约标准化条款有哪些核心内容?-第1张图片-华宇铭诚
(图片来源网络,侵删)
  • 商品期货: 如上海期货交易所的螺纹钢、铜、原油,大连商品交易所的豆粕、玉米,郑州商品交易所的棉花、白糖等。
  • 金融期货:
    • 股指期货: 如沪深300指数期货、中证500指数期货、上证50指数期货。
    • 国债期货: 如5年期、10年期、30年期国债。
    • 外汇期货: 如欧元/美元、美元/日元等(在中国较少见)。
  • 特点: 标的必须是同质、可互换的,交易所规定交割的“铜”必须是符合国标GB/T467-2010的阴极铜,不同品牌、产地的铜只要符合这个标准就是一样的。

交易单位

也称为“合约规模”,指每一张期货合约所代表的标的资产的数量或金额。

  • 作用: 这是计算交易盈亏和保证金的基础。
  • 示例:
    • 上海期货交易所的铜期货:交易单位为 5吨/手
    • 中国金融期货交易所的沪深300指数期货:交易单位为 指数点 × 300元/点
    • 大连商品交易所的豆粕期货:交易单位为 10吨/手
  • 意义: 投资者不能买卖“半手”或“0.1手”,只能交易整数倍的“手”,保证了合约的统一性。

报价单位

指合约价格在交易所交易屏幕上显示的单位。

  • 作用: 统一了价格的“最小刻度”,方便交易和结算。
  • 示例:
    • 大部分商品期货:报价单位为 元(人民币)/吨
    • 股指期货:报价单位为 指数点
    • 白糖期货:报价单位为 元(人民币)/吨

最小变动价位

也称为“ tick size”或“合约价值的最小变动单位”,指合约价格每次变动的最小幅度。

  • 作用: 规定了价格波动的“最小单位”,所有成交价都必须是这个最小变动价位的整数倍。
  • 示例:
    • 铜期货:最小变动价位为 5元/吨,由于交易单位是5吨/手,所以每手合约的最小变动价值为 5元/吨 × 5吨 = 25元
    • 沪深300指数期货:最小变动价位为 2点,由于乘数是300元/点,所以每手合约的最小变动价值为 0.2点 × 300元/点 = 60元

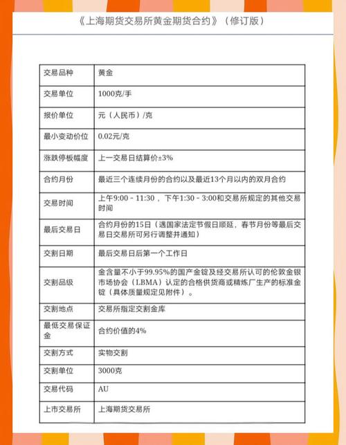
合约交割月份

指合约规定可以进行实物交割的月份。

期货合约标准化条款有哪些核心内容?-第2张图片-华宇铭诚
(图片来源网络,侵删)
  • 作用: 明确了合约的“生命周期”和最终结算方式,大部分合约在交割月份之前会平仓了结,只有少数持仓者会进入交割流程。
  • 示例:
    • 铜期货:每年1月至12月,每个月份都有合约交易。
    • 豆粕期货:交割月份为1, 3, 5, 7, 8, 9, 11, 12月。
    • 股指期货:当月、下月及随后两个季月(如3, 6, 9, 12月)的合约同时上市交易。
  • 特点: 交易所会定期推出新的远月合约,摘牌临近交割月的旧合约,形成一个连续的市场。

最后交易日

指某种期货合约在交割月份中进行交易的最后一个交易日。

  • 作用: 在此日收盘后,所有未平仓的合约都必须进行实物交割或现金交割,这是为了给交割准备留出足够的时间。
  • 示例:
    • 铜期货:最后交易日为合约交割月份的15日(遇法定假日顺延)。
    • 沪深300指数期货:最后交易日为合约到期月份的第三个周五(遇法定假日顺延)。
  • 意义: 对普通投机者而言,必须在最后交易日之前平仓,否则将面临被强制平仓或交割的风险。

交割日期

指实物交割或现金交割发生的时间。

  • 作用: 具体化了交割流程的执行时间。
  • 示例:
    • 铜期货:交割日期为合约交割月份的16日至20日(遇法定假日顺延)。
    • 国债期货:为合约交割月份的第一个星期日至第五个星期日之间的交易日。

交割品级

指可用于实物交割的标的资产的具体质量标准。

  • 作用: 确保用于交割的商品是符合交易所规定的、标准化的,避免了质量纠纷。
  • 示例:
    • 铜期货:交割品级为符合国标GB/T467-2010规定的阴极铜,标准品为1号铜。
    • 豆粕期货:交割品级为符合大连商品交易所豆粕期货合约规定的质量标准。
  • 升贴水制度: 对于品级稍高于或低于标准的商品,交易所会规定一个价格上的加减,即“升水”或“贴水”,以保证公平。

交割地点

指交易所指定的、用于实物交割的仓库或交割机构。

期货合约标准化条款有哪些核心内容?-第3张图片-华宇铭诚
(图片来源网络,侵删)
  • 作用: 集中管理交割仓库,确保交割流程的顺畅和安全。
  • 示例:
    • 铜期货:指定在上海、江苏、浙江等地的保税仓库和交割仓库进行交割。
    • 豆粕期货:指定在大连、山东、河北等地的指定交割仓库。
  • 意义: 买方可以在指定地点凭标准仓单提取商品,卖方可以在指定地点交存商品并获得仓单。

交易保证金

也称为“初始保证金”,是交易者在开仓时必须按合约价值的一定比例缴纳的资金。

  • 作用: 作为履约担保,确保交易双方有能力承担亏损风险。
  • 示例: 交易所会规定一个基础保证金比例(如8%-15%),期货公司会在其基础上上浮(如10%-20%),假设铜期货价格为50000元/吨,一手合约价值为5吨 × 50000元/吨 = 25万元,如果保证金比例为10%,则开仓一手需要缴纳 25万 × 10% = 2.5万元。

交易手续费

指交易者在进行开仓、平仓等操作时,向期货公司或交易所支付的费用。

  • 作用: 是交易所和期货公司的主要收入来源之一,用于维持市场运营。
  • 构成: 通常包括交易所手续费和期货公司佣金两部分。
  • 示例: 可能规定开仓一手5元,平仓一手5元(双向收取)。

标准化的意义

期货合约的标准化至关重要,其意义在于:

  1. 提高流动性: 由于所有合约条款统一,任何买方都可以与任何卖方方便地撮合成交,形成了庞大的、连续的公开市场。
  2. 降低交易成本: 无需为每笔交易协商条款,大大简化了交易流程,降低了信息不对称和谈判成本。
  3. 增强市场透明度: 所有交易都在集中的交易所平台上进行,价格公开透明,所有投资者都能看到相同的报价和行情。
  4. 便于风险管理: 企业可以利用标准化的期货合约,方便地对冲其现货市场的价格风险(套期保值)。
  5. 简化结算: 交易所作为中央对手方,对所有交易进行统一结算和担保,有效降低了信用风险。

标准化是期货市场高效、稳健运行的基石,它将复杂的远期交易变成了像股票一样简单、标准化的金融工具。

标签: 期货合约标准化条款核心要素 期货合约标准化条款主要内容 期货合约标准化条款规定要点

抱歉,评论功能暂时关闭!