这25元是什么?
这笔钱是基金赎回费,它是您在卖出基金份额时,需要支付给基金公司或销售平台(如银行、支付宝、天天基金网等)的一笔手续费,这笔费用主要用于支付基金赎回时产生的交易成本,同时也是为了鼓励投资者进行长期投资,减少频繁的短线交易。

为什么是“25元”这个固定金额?
基金赎回费通常有两种计算方式:按比例收费和固定金额收费,您遇到的25元,大概率是固定金额收费。
固定金额收费
这种方式非常直接,无论您赎回多少金额,手续费都是一个固定的数字,常见于以下几种情况:
-
小额赎回的惩罚性费用:很多基金公司为了设置一个门槛,防止投资者进行金额极小的、无意义的频繁交易,会规定一个最低赎回金额,如果您的赎回金额低于这个门槛,就会收取一笔固定的、相对较高的手续费。
- 例如:某基金规定,单笔赎回金额低于1万元(或5千元)的,将收取25元固定费用,如果您赎回8000元,手续费就是25元,但如果您赎回10001元,则会按照正常的费率比例(如0.5%)计算,即 10001 * 0.5% = 50.005元 ≈ 50元。
- 25元是一个常见的标准,这个数字恰好可以有效地过滤掉绝大多数小额、随意的交易。
-
特定平台或特定活动的规则:一些销售平台为了简化操作,可能会对所有低于某个金额的赎回统一收取25元的手续费。
(图片来源网络,侵删)
按比例收费 (更常见)
这是更普遍的方式,手续费是根据您赎回的总金额按一定比例计算的。
- 计算公式:赎回手续费 = 赎回金额 × 赎回费率
- 例如:您赎回10000元的基金,该基金的赎回费率是0.5%,那么手续费就是 10000 × 0.5% = 50元。
在这种情况下,您看到的就不会是固定的25元,而是一个随赎回金额变化的数字。
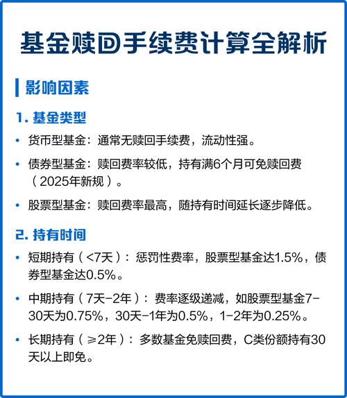
关键影响因素:持有时间
非常重要的一点是,基金的赎回费率通常与您的持有时间挂钩,这是为了鼓励长期投资。
- 短期持有:通常费率较高,持有时间在7天以内,赎回费率可能高达1.5%甚至更高。
- 中期持有:费率会显著降低,持有超过30天、60天或1年,费率可能会降至0.5%、0.3%或更低。
- 长期持有:很多基金规定,持有时间超过2年或3年,赎回费率为0。
如果您赎回时只收了25元固定费用,很可能是因为您的持有时间已经满足了免收比例赎回费的条件,但由于您的赎回金额较小,触发了“小额固定费用”的条款。

如何查询和确认这笔费用?
为了确保准确,您可以通过以下途径核实这笔25元费用的具体原因:
- 查看交易确认单:在您提交赎回申请后,系统会生成一份交易确认单,上面会详细列出“赎回金额”、“手续费”等各项明细,并通常会写明收费规则(如“低于1万元收取25元固定费用”)。
- 查阅基金合同:最权威的依据是基金的招募说明书或基金合同,您可以在基金公司的官网或您购买基金的平台(如支付宝的“基金详情”页面)找到这份文件,搜索“赎回费”或“费用”章节,就能找到详细的费率表。
- 咨询客服:直接联系您购买基金的平台的客服,提供您的基金名称和交易情况,他们会为您解释清楚这笔费用的由来。
您看到的“基金赎回手续费25元”,最有可能的原因是:您赎回的基金份额金额较小,触发了基金公司或销售平台设置的“小额赎回固定费用”条款(单笔低于1万元收25元)。
这笔费用与您持有该基金的时间长短无关,而是一个针对小额交易的固定门槛,在未来的投资中,如果您计划赎回的金额不大,可以先查询一下该基金的赎回规则,看是否会产生这种固定费用,以做出更优的决策。
标签: 基金赎回25元手续费怎么算 基金赎回手续费固定25元吗 基金赎回手续费25元高吗