这是一个非常好的问题,也是个人理财中一个核心的议题。投资是为了对抗通货膨胀对财富的侵蚀,并实现财富的保值增值。

我们可以从以下几个层面来深入理解为什么在通货膨胀时期必须投资:
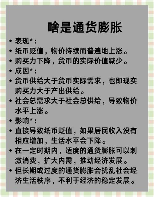
核心原因:通货膨胀是财富的“隐形小偷”
通货膨胀意味着你手中的钱购买力在下降。今天的100元,明天能买到的东西会比今天少。
- 直观例子:假设年通货膨胀率是3%,今天价值100元的商品,到明年同一时间就需要103元才能买到,如果你把这100元放在床底下一年后,它虽然还是100元,但它的实际购买力已经缩水了3元。
如果你不投资,你的现金资产(存在银行活期、定期,或者放在家里)的名义价值可能不变,但实际价值(购买力)却在逐年下降,长期来看,这会导致你的财富严重缩水,生活水平可能不升反降。
投资如何对抗通货膨胀?
投资的核心逻辑是,通过让钱“工作”起来,获取投资回报率,只要你的投资回报率能跑赢通货膨胀率,你的财富就能实现保值甚至增值。

- 目标:实现“实际收益率”为正。
- 实际收益率 ≈ 名义收益率 - 通货膨胀率
- 如果银行存款的年利率是1.5%,而通货膨胀率是3%,那么你的实际收益率就是 -1.5%,这意味着你的财富每年都在以1.5%的速度缩水。
- 如果你投资一个年化收益率为7%的基金,而通货膨胀率是3%,那么你的实际收益率就是4%,这意味着你的财富每年都在以4%的速度增长,购买力在增强。
投资就像给你的财富穿上了一双“跑鞋”,让它能跑赢通货膨胀这头“老虎”。
不同资产在对抗通胀时的表现
并非所有投资都能有效对抗通胀,不同资产的特性决定了它们在通胀环境下的表现:
✅ 有效的抗通胀资产(跑得比通胀快的“选手”)
-
股票/股票型基金
- 原理:优秀的公司通常有能力将成本上涨(如原材料、人工成本)转嫁给消费者,从而提高产品价格和利润,这意味着公司的收入和盈利会随着通胀而增长,反映在股价上就是上涨,对于长期投资者来说,投资股票是分享经济增长和对抗通胀最有效的方式之一。
- 优点:长期回报潜力高。
- 缺点:短期波动大,风险较高。
-
房地产
(图片来源网络,侵删)- 原理:房地产是典型的实物资产,通胀发生时,建筑成本、土地价值、租金都会上涨,房产的价值和租金收入通常会随着通胀水涨船高,它既能提供资产增值,又能产生稳定的现金流(租金)。
- 优点:兼具保值和增值属性,能产生现金流。
- 缺点:流动性差(不易快速买卖),交易成本高,需要较大的初始资金。
-
大宗商品(如黄金、石油、铜等)
- 原理:黄金是传统的“抗通胀硬通货”,它本身是实物,不受任何国家信用的影响,当法币(如人民币、美元)因通胀而贬值时,人们会倾向于购买黄金等实物资产来保值,石油、铜等工业品的价格也直接与经济活动和成本相关,在通胀时期通常表现较好。
- 优点:与股票、债券等传统资产相关性低,可以分散风险。
- 缺点:自身不产生利息或现金流,价格波动也很大。
-
通胀保值债券
- 原理:这是专门为对抗通胀设计的金融产品,它的本金会根据一个官方的通胀指数(如CPI)进行调整,当通胀上升时,债券的本金和利息也会随之增加,从而确保投资者的购买力不受侵蚀。
- 优点:提供了明确的通胀保护。
- 缺点:通常收益率较低,且流动性可能不如普通国债。
⚠️ 效果不佳或可能受损的资产(跑得比通胀慢的“选手”)
-
现金及现金等价物(活期存款、短期国债)
- 原理:这些资产的收益率通常很低,往往低于通货膨胀率,如前所述,它们的实际购买力会持续下降,它们的价值在于流动性,而不是保值增值。
-
固定利率债券
- 原理:你买入债券时,未来的利息和本金金额是固定的,当通胀上升,央行通常会加息以抑制通胀,新发行的债券会提供更高的利率,这使得你手中利率较低的旧债券价值下降,通胀和利率上升对固定利率债券是利空的。
投资的“复利效应”加速财富增长
除了对抗通胀,投资还有一个强大的武器——复利。
- 复利是指你的本金产生的利息,在下个周期会继续产生利息,也就是“利滚利”。
- 例子:假设你有10万元,年化收益率是8%。
- 第一年:100,000 * 8% = 8,000元
- 第二年:(100,000 + 8,000) * 8% = 8,640元
- 第三年:(108,000 + 8,640) * 8% = 9,331.2元
- 30年后,这笔钱会增长到约100.6万元!
在通胀的背景下,复利效应能让你不仅跑赢通胀,还能实现财富的指数级增长,时间越长,复利的威力越大,这就是为什么理财专家总是强调“越早开始投资越好”。
| 不投资 | 进行明智的投资 |
|---|---|
| 财富的名义价值不变,但实际购买力逐年下降。 | 财富的名义价值和实际购买力都可能增长。 |
| 成为通货膨胀的“受害者”,财富被慢慢侵蚀。 | 成为通货膨胀的“对抗者”,财富实现保值增值。 |
| 错失利用“复利效应”让财富增长的机会。 | 拥有利用“复利效应”加速财富增长的可能。 |
| 未来购买力不确定,生活水平可能下降。 | 未来购买力更强,能更好地应对生活开支和实现人生目标(如买房、养老、子女教育)。 |
在通货膨胀的经济环境下,投资不再是一种选择,而是一种必需。 它是你保护自己辛勤劳动所得、对抗财富缩水、并为未来创造更多可能性的必要手段,投资需要根据自身的风险承受能力、投资目标和投资期限来选择合适的资产和策略。
标签: 通胀下投资必要性 对抗通胀的投资方法 通胀保值投资策略