期货持仓量是一个极其重要的技术分析指标,它反映了市场在特定时间点上,所有未平仓合约的总和,理解持仓量,就像给市场做了一次“CT扫描”,能看到多空双方力量的真实博弈状况,而不仅仅是价格的表面波动。

(图片来源网络,侵删)
下面我将从几个核心层面来解析持仓量:
核心概念:持仓量到底是什么?
持仓量:指在期货合约的交易日结束之时,市场上所有未平仓合约的总数量。
关键点理解:
- 双向计算:一份未平仓合约,对应一个多头头寸和一个空头头寸,但持仓量只计算一次,而不是乘以2,市场上总共还有1000手沪深300股指期货IF2406合约未平仓,那么持仓量就是100000手。
- 与成交量不同:
- 成交量:指在一段时间内(如一天、一周)合约买卖成交的总数量,它是一个流量概念,反映了市场的交易活跃度。
- 持仓量:指在某个时间点市场上未平仓合约的总数,它是一个存量概念,反映了市场资金的投入程度和参与者的兴趣。
- 持仓量的变化:只有在发生新开仓或旧平仓时,持仓量才会变化。
- 增加:意味着有新资金入场,多空双方都在开新仓,市场分歧加大,趋势可能会延续。
- 减少:意味着有资金离场,多空双方都在平仓了结,原有趋势可能正在反转或进入休整。
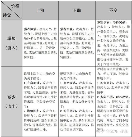
持仓量与价格、成交量的关系(核心解读)
这是理解持仓量的精髓,我们可以将持仓量的变化与价格变化结合起来,判断市场当前的状态和未来可能的走向。

(图片来源网络,侵删)
持仓量增加 + 价格上涨
- 市场解读:健康的上涨趋势。
- 原因分析:价格上涨吸引了新的买家(多头)入场开仓,而空头则认为价格过高,选择卖出开仓(做空)来博弈,双方都在积极投入资金,买入力量暂时占据上风,这种“分歧式上涨”通常意味着上涨有坚实的资金基础,趋势可能持续。
- 比喻:就像一艘正在加速的船,不断有新的燃料(新资金)加入,动力十足。
持仓量增加 + 价格下跌
- 市场解读:健康的下跌趋势。
- 原因分析:价格下跌吸引了新的卖家(空头)入场开仓,而多头则认为价格被低估,选择买入开仓(做多)来抄底,双方同样在积极投入资金,卖出力量暂时占据上风,这种“分歧式下跌”意味着下跌趋势有持续的卖压,可能还会继续。
- 比喻:就像一辆正在下坡的刹车失灵的汽车,不断有新的推力(新资金)加入,加速下滑。
持仓量减少 + 价格上涨
- 市场解读:上涨趋势可能衰竭,或出现技术性反弹。
- 原因分析:价格上涨,但持仓量却在减少,这说明市场参与者并没有积极开新仓,反而在平仓,最可能的情况是:空头在止损回补(买入平仓),而多头在获利了结(卖出平仓),这是典型的“多杀多”和“空翻多”现象,上涨缺乏新资金的推动,是存量资金博弈的结果,动力不足。
- 比喻:就像一艘正在靠岸的船,船长(空头)在紧急倒车,乘客(多头)在跳船,船虽然还在向前滑行,但很快就会停下来。
持仓量减少 + 价格下跌
- 市场解读:下跌趋势可能衰竭,或出现技术性反弹。
- 原因分析:价格下跌,但持仓量却在减少,这说明市场参与者也在平仓,最可能的情况是:多头在止损斩仓(卖出平仓),而空头在获利了结(买入平仓),这是典型的“空杀空”和“多翻空”现象,下跌同样缺乏新卖盘的持续打压。
- 比喻:就像一辆正在下坡但已经刹车的汽车,惯性让它继续滑行,但很快就会停下来甚至反弹。
持仓量的“极端”信号:持仓量极高或极低
除了动态变化,持仓量的绝对水平也提供了重要信息。
持仓量创历史新高
- 解读:市场分歧达到顶峰,所有潜在的多空双方几乎都已全部入场。
- 预示:
- 趋势的末期:当市场一边倒地看好或看空时,所有人都已经建立了头寸,那么谁来推动下一个趋势?当趋势一旦遇到阻力,极易发生大规模的平仓,导致剧烈反转或宽幅震荡,所谓“天量天价,地量地价”,持仓量的“天量”也常常对应着价格的高点或低点。
- 高波动性:巨大的持仓量意味着巨大的利益盘,任何风吹草动都可能引发多空双方的激烈争夺,导致价格剧烈波动。
持仓量创历史新低
- 解读:市场参与者兴趣极度低迷,多空双方都持观望态度。
- 预示:
- 趋势的末期或盘整期:当所有人都离场或不敢入场时,市场缺乏方向,成交量萎缩,价格可能进入长期的盘整。
- 大行情的前夜:物极必反,极度低迷的持仓量也意味着市场已经“挤”出了所有不坚定的参与者,浮动成本极低,一旦有新的、重大的利好或利空消息出现,很容易吸引新资金大举入场,从而引爆一轮新的趋势性行情,这往往是“黎明前的黑暗”。
结合成交量进行综合分析
将持仓量和成交量结合起来,判断的准确率会更高。
- 价涨、仓增、量增:最理想的健康上涨趋势,新资金入场,交易活跃,趋势有望延续。
- 价涨、仓减、量增:上涨动能减弱,可能是空头止损盘和多头获利盘集中了结,虽然交易活跃,但上涨不可持续。
- 价跌、仓增、量增:最理想的健康下跌趋势,新资金入场,交易活跃,趋势有望延续。
- 价跌、仓减、量增:下跌动能减弱,可能是多头止损盘和空头获利盘集中了结,虽然交易活跃,但下跌不可持续。
一个简单的记忆口诀:
仓增价走,趋势延续; 仓减价走,趋势反转。
(图片来源网络,侵删)
总结与注意事项
- 核心作用:持仓量是验证价格趋势的“金钥匙”,它告诉你当前的趋势是由新资金推动的“真趋势”,还是由存量资金平仓造成的“假动作”。
- 适用范围:持仓量分析在期货、期权等衍生品市场非常有效,但在股票市场不适用(因为股票的总股本是固定的,相当于“持仓量”恒定)。
- 并非万能:持仓量分析需要结合价格形态、技术指标(如K线、均线、MACD)和基本面消息进行综合判断,不能孤立使用。
- 主力动向:通过观察不同合约(如主力合约与远月合约)的持仓量变化,有时可以推测主力资金的移仓换月意图。
- 数据延迟:国内期货市场的持仓量数据通常在盘后(收盘后15:30)才公布,盘中无法实时看到精确的持仓量变化,主要用于盘后分析和次日策略制定。
学会看懂持仓量,能让你从一个更深的维度理解市场情绪和资金流向,从而做出更理性的交易决策。
版权声明:除非特别标注,否则均为本站原创文章,转载时请以链接形式注明文章出处。
