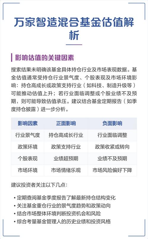
核心概念:净值 vs. 估值
想象一下,你和朋友合伙开了一家餐厅,你们共同投资了100万,这家餐厅就是一只基金,你们每个人持有的份额就是基金份额。

(图片来源网络,侵删)
基金净值 - “餐厅的官方财报”
- 定义:基金净值,全称是基金份额净值,是衡量一只基金价值的最准确、最官方的指标,它代表每一份基金份额所对应的价值。
- 计算公式:
基金净值 = (基金总资产 - 基金总负债) / 基金总份额- 基金总资产:基金持有的所有股票、债券、现金等资产的价值。
- 基金总负债:基金运作中产生的费用,如应付管理人报酬、托管费、交易费等。
- 基金总份额:发行在外的所有基金份额总数。
- 特点:
- 准确性:净值是经过基金公司的会计师和托管银行(保管基金资产的银行)双重审核确认的,是唯一准确的基金价值。
- 发布时间:只在每个交易日结束后计算并发布一次,通常在晚上8点以后(具体时间以基金公司公告为准)。
- 作用:是你申购(买入)、赎回(卖出)基金时的唯一价格依据,你申购时,就以当天的净值为价格买入;你赎回时,也以当天的净值为价格卖出。
基金净值就像餐厅每个月底经过审计后公布的“每股净资产”,是精确到小数点后几分的官方数据。
基金估值 - “餐厅的实时预估营业额”
- 定义:基金估值是第三方平台(如支付宝、天天基金网、微信理财通等)根据基金上个季度末披露的持仓股票和债券等信息,结合实时市场行情,估算出的当前基金净值。
- 计算逻辑:
- 获取持仓:平台从基金公司发布的上一期季报中,获取基金持有的前十大重仓股票和债券的名单和数量。
- 获取实时价格:获取这些股票和债券在当前交易时间内的实时市场价格。
- 估算价值:用这些资产的实时价格,反向推算出基金当前的大致净值。
- 特点:
- 估算性:它不是官方数据,只是一个估算值。
- 发布时间:在交易日的交易时间内(9:30-15:00)实时更新,让你能大概感知基金当日的涨跌。
- 局限性:由于基金的实际持仓是动态变化的,并且估值平台只能获取部分重仓信息,所以估值和真实净值必然存在差异。
基金估值就像餐厅中午12点时,根据上午的客流量和客单价,预估出的“全天营业额”,让你有个大致的参考,但不是最终准确的数字。
为什么净值和估值会不一样?
这是最核心的问题,主要有以下几个原因:
| 原因 | 解释 | 例子 |
|---|---|---|
| 持仓信息滞后 | 估值平台使用的是上一季度末的持仓数据,但基金的实际持仓每天都在根据市场变化进行买卖调整。 | 基金可能在一个月前就卖掉了某只股票,但估值平台今天仍然按照它还持有这只股票来计算,导致估值偏高。 |
| 非重仓资产未计入 | 基金季报只公布前十大重仓股,一只混合基金可能持有几十甚至上百只股票,估值平台只计算了前十大,其他的资产变动无法体现。 | 基金持有的非重仓股A今天大涨了10%,但估值平台因为不知道它持有多少,所以无法体现在估值里,导致估值偏低。 |
| 市场波动性 | 估值使用的是实时价格,而基金净值使用的是收盘后价格,盘中价格和收盘价可能差别很大。 | 某只重仓股在下午2点时股价是10元,但收盘时跌到了9.5元,那么以10元计算的估值就会比真实净值偏高。 |
| 费用处理 | 真实净值计算时包含了所有运作费用(管理费、托管费等),而估值平台为了简化,可能没有完全精确地扣除这些费用。 | 费用的扣除方式会影响净值的精确度,这也是两者产生微小差异的原因之一。 |
投资者应该如何使用净值和估值?
理解了两者的区别,你就能更好地利用它们了。

(图片来源网络,侵删)
基金估值的主要用途:参考和体验
- 盘中感受涨跌:在交易时间内,你可以通过估值快速了解你的基金当天是涨是跌,大概涨了多少跌了多少,满足你的“实时感”。
- 辅助判断时机:对于想进行“盘中交易”的投资者(如设置条件单),估值可以作为参考,让你对当日的盈亏有个大致预期。
- 注意:千万不要把估值当作交易价格! 它只是一个“体温计”,能告诉你大概情况,但不能用来“确诊病情”(即实际交易)。
基金净值的唯一用途:实际交易
- 申购/赎回的唯一依据:你决定买入或卖出一只基金时,最终成交的价格是当天收盘后计算出的那个净值,你看到的估值,和你实际买入/卖出的价格,可能完全不同。
- 计算真实收益:你计算自己持有这只基金是赚了还是亏了,唯一准确的依据也是历史净值,收益率 =
(期末净值 - 期初净值) / 期初净值。
总结与建议
| 特性 | 基金净值 | 基金估值 |
|---|---|---|
| 性质 | 官方、准确 | 第三方、估算 |
| 发布时间 | 每个交易日结束后(通常晚上) | 交易时间内实时更新 |
| 数据来源 | 基金公司及托管银行 | 第三方平台(基于上一季报持仓) |
| 主要用途 | 申购、赎回、计算真实收益 | 盘中参考、感受涨跌 |
给投资者的最终建议:
- 交易看净值:当你决定要买入或卖出基金时,请忽略估值,以当天晚上公布的净值为准。
- 体验看估值:在交易日白天,你可以把估值当作一个“温度计”,用来感受市场的热度,但不要过度依赖它来做买卖决策。
- 长期投资看净值趋势:对于长期持有者来说,更应该关注的是基金净值的长期增长趋势,而不是单日估值的涨跌。
希望这个解释能帮助你彻底搞懂混合基金的净值和估值!

(图片来源网络,侵删)
标签: 混合基金净值与估值区别 混合基金净值估值差异解析 混合基金实时估值与净值关系
版权声明:除非特别标注,否则均为本站原创文章,转载时请以链接形式注明文章出处。