这是一个非常经典的问题,对于刚接触期货的投资者来说,选择股指期货还是商品期货,确实需要根据自身的风险偏好、知识储备和投资目标来决定。

(图片来源网络,侵删)
它们是两种完全不同类型的期货合约,没有绝对的“好”与“坏”,只有“适合”与“不适合”。
下面我将从多个维度对它们进行详细的对比,帮助你做出更清晰的选择。
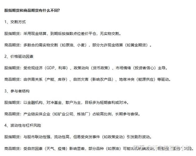
核心区别一览表
| 对比维度 | 股指期货 | 商品期货 |
|---|---|---|
| 标的资产 | 股票价格指数(如沪深300、中证500、上证50) | 大宗商品(如黄金、原油、铜、大豆、螺纹钢) |
| 市场关联性 | 与股市高度相关,是经济的“晴雨表” | 与宏观经济、供需关系、天气、地缘政治等多种因素相关 |
| 杠杆水平 | 高杠杆(保证金比例通常为8%-15%) | 中高杠杆(保证金比例因品种而异,如黄金约8%,螺纹钢约10%) |
| 交易时间 | 与股市同步,通常为工作日 9:30-11:30, 13:00-15:00 | 更长,通常包含夜盘交易(如21:00-23:00),部分品种(如原油)有24小时交易 |
| 主要影响因素 | 宏观经济数据、货币政策、公司财报、市场情绪、政策导向 | 供需关系、库存数据、天气、季节性、地缘政治、美元汇率 |
| 波动性 | 市场情绪放大,短期波动剧烈 | 不同品种差异大,贵金属(黄金)相对稳健,农产品和能源化工波动剧烈 |
| 交易门槛 | 非常高 | 相对较低(但具体品种差异大) |
| 适合人群 | 专业机构投资者、经验丰富的个人投资者、对宏观经济和股市有深刻理解者 | 各类投资者,尤其是产业链相关人士(如生产商、贸易商)、有基本面分析能力的投资者 |
详细解读与选择建议
股指期货
核心特点:
- 金融衍生品:它本身不持有实物,而是基于股票指数进行交易。
- 经济的“天气预报”:股指期货的价格通常领先于现货市场,反映了投资者对未来股市的预期。
- 风险管理工具:这是股指期货最核心的功能,机构投资者可以通过做空股指期货来对冲其股票投资组合的风险。
优点:

(图片来源网络,侵删)
- 交易便捷:无需研究几十上百只个股,只需判断大盘的整体趋势。
- 高流动性:作为国内最主流的金融期货之一,成交量大,进出方便,滑点较小。
- 对冲风险:对于持有大量股票的投资者来说,是绝佳的风险管理工具。
缺点与风险:
- 高门槛:开户需要满足“三有一无”条件(资金50万、交易经历10个交易日、知识测试、无严重不良诚信记录),将大部分散户拒之门外。
- 高杠杆高风险:杠杆是一把双刃剑,盈利时能放大收益,亏损时也会被迅速放大,极端行情下可能被强制平仓,血本无归。
- 与股市强关联:熊市中,股指期货通常会跟随大盘下跌,做空虽然能盈利,但需要极强的判断力和心理承受能力。
适合人群:
- 专业投资者:如基金经理、券商自营盘等。
- 经验丰富的个人:对宏观经济、货币政策、市场情绪有深入研究,能熟练运用技术分析和基本面分析。
- 对冲需求者:持有大量股票,希望为投资组合上一道“保险”。
商品期货
核心特点:
- 实物衍生品:其价格最终与实物商品的供求关系挂钩。
- 影响因素复杂多样:除了宏观经济,还受到天气、库存、生产、消费、地缘政治等具体因素影响。
- 具有内在价值:如黄金是避险资产,原油是工业血液,本身就具有价值。
优点:

(图片来源网络,侵删)
- 资产配置多元化:与股票、债券的相关性较低,可以有效分散投资组合的风险,尤其是在通胀时期表现优异。
- 品种丰富,选择多:从贵金属、有色金属到能源化工、农产品,总有一款适合你。
- 交易门槛相对较低:虽然部分品种(如黄金、原油)门槛不低,但像玉米、豆粕等农产品门槛非常亲民,适合新手入门。
- 夜盘交易机会:可以交易隔夜国际市场行情,捕捉更多机会。
缺点与风险:
- 专业知识要求高:不同商品的研究逻辑差异巨大,研究黄金需要关注美元和避险情绪,研究原油需要关注OPEC政策和全球需求,研究农产品需要关注天气和生长周期,没有“一招鲜吃遍天”的方法。
- 波动剧烈:受突发事件(如战争、干旱)影响,价格可能出现跳空,风险极高。
- 交易成本:包含手续费、交割成本等,部分品种流动性不高时,交易成本会更高。
适合人群:
- 产业链相关人士:如农场主、矿企、贸易商,可以利用期货进行套期保值,锁定利润或成本。
- 基本面分析爱好者:喜欢研究宏观经济、供需数据、天气报告,并能从中发现投资机会的投资者。
- 寻求资产配置的投资者:希望通过配置商品来对冲通胀风险、分散股市风险的稳健型或成长型投资者。
- 期货新手:可以从门槛较低、波动相对温和的品种(如玉米、淀粉)开始学习。
总结与最终建议
你应该选择股指期货,
- 你是股市老手,对大盘走势有极强的判断力。
- 你拥有雄厚的资金和满足高门槛的开户条件。
- 你的目标是对冲现有股票资产的风险。
- 你能承受极高的心理压力和资金风险。
你应该选择商品期货,
- 你是新手,希望从低门槛品种开始学习期货交易。
- 你希望分散投资,降低对单一股市的依赖。
- 你对研究宏观经济和具体商品基本面有浓厚兴趣和耐心。
- 你是产业链从业者,需要利用期货进行风险管理。
给新手的最终建议:
对于绝大多数个人投资者,尤其是新手,建议从商品期货开始你的期货之旅。
- 门槛更低:更容易开立账户,开始实盘交易。
- 风险相对可控:可以先从资金需求少、波动性适中的农产品入手,用小资金积累经验。
- 学习曲线更清晰:研究一个具体的商品(比如玉米),比研究整个股市的宏观逻辑要简单一些。
- 分散风险:商品期货是资产配置的“压舱石”,能有效平衡你的投资组合。
无论选择哪种期货,“不懂不投”是铁律,在投入真金白银之前,务必花足够的时间学习,先用模拟盘进行练习,充分理解其风险和运行机制,再逐步过渡到实盘交易。
标签: 股指期货商品期货优劣势 新手选股指期货还是商品期货 股指期货商品期货投资对比
版权声明:除非特别标注,否则均为本站原创文章,转载时请以链接形式注明文章出处。