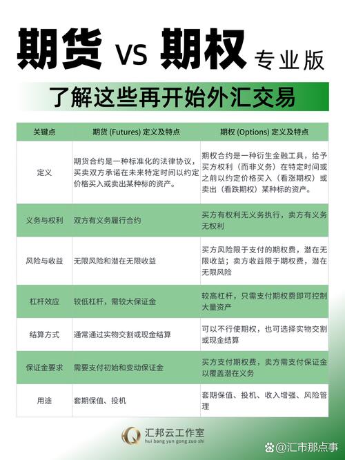
核心定义:一句话概括
- 金融期货:一份“有法律约束力的未来买卖合同”,它赋予你的不是“选择权”,而是一项“义务”,如果你持有多头,到期必须买入;如果你持有空头,到期必须卖出。
- 金融期权:一份“未来买卖的选择权”,它赋予你的是一项“权利”,但没有“义务”,你可以选择执行(行权)这份权利,也可以选择放弃(不行权),而放弃的代价仅仅是之前支付的期权费。
核心区别对比表
| 特征维度 | 金融期货 | 金融期权 |
|---|---|---|
| 权利与义务 | 双向义务,买方和卖方都有履约的义务。 | 权利不对等,买方拥有权利,卖方承担义务。 |
| 损益结构 | 对称性、线性,盈利和亏损的潜力都无限(或巨大)。 | 非对称性、非线性,买方亏损有限(最大为期权费),盈利潜力无限(看涨期权)或巨大(看跌期权),卖方则相反。 |
| 盈亏平衡点 | 期货价格 ± 交易成本(手续费等)。 | 看涨期权:行权价 + 期权费 看跌期权:行权价 - 期权费 |
| 保证金要求 | 双向收取,买卖双方都必须缴纳保证金,且每日结算,可能需要追缴。 | 单向收取。只有卖方需要缴纳保证金,因为卖方有潜在的无限亏损风险,买方支付期权费后,无需再缴纳保证金。 |
| 损失上限 | 理论上无限(对于股票、股指等期货)。 | 买方:最大损失为支付的期权费。 卖方:理论上无限(对于看涨期权卖方)或巨大(对于看跌期权卖方)。 |
| 盈利潜力 | 理论上无限(对于股票、股指等期货)。 | 买方:理论上无限(对于看涨期权买方)。 卖方:最大盈利为收到的期权费。 |
| 交易成本 | 主要为手续费。 | 包括期权费和手续费,期权费是交易的主要成本。 |
| 杠杆效应 | 保证金杠杆,以小博大,但双向风险。 | 期权费杠杆,用较少的资金(期权费)控制价值更高的资产,风险有限。 |
| 策略复杂度 | 相对简单,主要是方向性交易(做多/做空)。 | 极其复杂,可以构建出上百种组合策略(如跨式、宽跨式、价差、蝶式等),适用于各种市场预期。 |
核心区别详解
权利与义务:这是最根本的区别
- 期货:就像你签了一份租房合同,租期一年,租金固定,无论这一年里房价是涨是跌,你都有义务按时交租,房东也有义务把房子租给你,双方都不能单方面毁约。
- 期权:就像你花了一笔“定金”(期权费)获得了在一年内以约定价格买下这套房子的优先选择权,一年后,如果房价大涨,你执行权利,用低价买下房子,赚了差价,如果房价大跌,你放弃权利,只损失了当初的“定金”,房子你可以去市场上买更便宜的,房东(卖方)收取了你的“定金”,就必须承诺在你想买的时候卖给你。
损益结构:风险与收益的“天壤之别”
这是两者最直观的区别,我们可以用一张图来理解:

(图片来源网络,侵删)
-
期货(左图):
- 对于多头(买入期货),当价格上涨时,盈利无限;当价格下跌时,亏损也无限,这是一条穿过原点的45度斜线,盈亏是对称的。
- 对于空头(卖出期货),情况正好相反,盈亏也是对称的。
-
期权(右图):
- 对于看涨期权买方:支付期权费后,如果价格上涨超过盈亏平衡点(行权价+期权费),开始盈利,且盈利无限;如果价格下跌,最大损失就是期权费,收益是非对称的。
- 对于看涨期权卖方:收到期权费,这是他最大的盈利,如果价格上涨,亏损可能无限,他的风险是非对称的。
- 看跌期权同理,只是方向相反。
保证金与风险
- 期货:因为双方都有无限潜在的亏损,所以交易所要求双方都缴纳保证金作为履约担保,每天根据结算价计算盈亏,盈利可取出,亏损则需补足保证金,这个过程叫“逐日盯市”,如果保证金不足,可能会被强行平仓。
- 期权:只有卖方有无限风险(因为买方随时可能要求行权),所以只有卖方需要缴纳保证金,买方支付了期权费,他的最大损失已经确定,所以不需要再交保证金。
一个生动的比喻:买房与买房权
假设现在有一套房子,市价100万。
-
期货交易:
(图片来源网络,侵删)- 你和房主签订一份“3个月后必须以105万交易”的期货合同。
- 3个月后,无论房价涨到150万还是跌到80万,你都必须以105万买下,房主也必须卖给你。
- 结果:房价涨了,你赚了;房价跌了,你亏了,双方都没有回头路。
-
期权交易:
- 你支付了2万元的“定金”(期权费),获得了一份“3个月后有权以105万买下这套房子”的合同(看涨期权)。
- 3个月后:
- 情况A:房价涨到130万,你执行权利,花105万买下,然后立刻以130万卖出,获利
130 - 105 - 2 = 23万,你赚了。 - 情况B:房价跌到90万,你放弃权利,不买了,你最大的损失就是那2万元的“定金”,你亏了。
- 房主的视角(期权卖方):他收到了你的2万元定金,如果房价上涨,他必须按105万卖给你,承担了巨大的机会成本;如果房价下跌,他净赚了2万元定金。
- 情况A:房价涨到130万,你执行权利,花105万买下,然后立刻以130万卖出,获利
总结与选择
| 特性 | 金融期货 | 金融期权 |
|---|---|---|
| 核心 | 义务,未来必须履约的合同 | 权利,未来可以选择履约的合同 |
| 风险 | 双向、无限 | 买方有限,卖方无限 |
| 收益 | 双向、无限 | 买方无限,卖方有限(期权费) |
| 适合谁 | 风险承受能力强,追求方向性收益,或用于对冲基础资产的系统性风险 | 想以小博大、风险可控的投资者;想为投资组合“买保险”的投资者;想通过复杂策略获利的专业交易者 |
- 如果你对后市方向非常确定,并且能承受高风险,期货是更直接的杠杆工具。
- 如果你对后市方向不确定,但担心价格会对你不利,想为现有资产“买份保险”,期权是绝佳的工具(持有股票的同时买入看跌期权)。
- 如果你想进行更精细化的交易,构建对市场波动率、时间衰减等因素敏感的策略,那么期权是无可替代的选择。
两者没有绝对的优劣之分,它们是功能互补的金融工具,服务于不同的投资目标和风险偏好。

(图片来源网络,侵删)
标签: 金融期货期权区别 期货期权核心差异 金融衍生品期货期权对比
版权声明:除非特别标注,否则均为本站原创文章,转载时请以链接形式注明文章出处。