核心概念
在计算之前,必须先理解几个关键概念:

-
基金净值
- 定义:每一份基金份额的价值,可以理解为基金的“价格”。
- 特点:净值每天只有一个,通常在交易日下午15:00收盘后公布。
- 分类:
- 未知价法:我们申购和赎回时,并不知道当天的净值,只能以收盘后公布的净值为准,这是目前国内基金的主流方式。
- 已知价法:以交易前的净值为准,现在较少见。
-
申购费
- 定义:你买入基金时,支付给基金公司的服务费,这笔费用通常从你的投资款中直接扣除。
- 费率:不同基金、不同平台费率不同,通常在 1% - 1.5% 之间,很多第三方销售平台(如支付宝、天天基金)会有折扣。
-
赎回费
- 定义:你卖出基金时,支付给基金公司的服务费。
- 费率:通常与持有时间挂钩,目的是鼓励长期投资。
- 持有时间短(如持有7天以内):费率非常高,通常为 5%,这是为了防止短期投机。
- 持有时间较长(如持有2年以上):费率可能为0。
- 具体费率请查阅基金合同。
-
份额
(图片来源网络,侵删)- 定义:你持有的基金数量,就像股票的“股”一样,基金的单位是“份”。
- 重要性:份额是你未来卖出时计算收益的基础,而不是你投入的金额。
买入(申购)计算
当你决定买入一笔基金时,你的实际投入金额和你最终获得的份额是不同的,因为申购费会被扣除。
计算公式
净申购金额 = 申购金额 / (1 + 申购费率)
申购份额 = 净申购金额 / 基金当日净值
计算步骤
- 确定申购金额:这是你计划投入的钱,10,000 元。
- 确定申购费率:假设为 0.15%(平台折扣后)。
- 计算净申购金额:扣除了申购费后,真正用来买基金的钱。
- 计算申购份额:用净申购金额除以当天的基金净值,得到你最终获得的份额。
实例演示
假设你今天 15:00前 在支付宝上申购某基金:

- 申购金额:10,000 元
- 基金当日净值:1.5000 元
- 申购费率:0.15%(平台折扣)
计算过程:
-
计算净申购金额:
- 净申购金额 = 10,000 / (1 + 0.15%) = 10,000 / 1.0015 ≈ 9,985.02 元
- (你的10,000元中,有14.98元作为申购费被扣除了)
-
计算申购份额:
- 申购份额 = 9,985.02 / 1.5000 ≈ 6,656.68 份
- (基金公司会精确到小数点后两位,最终确认为 6,656.68 份)
你投入了10,000元,最终获得了 6,656.68份 基金份额。
卖出(赎回)计算
当你决定卖出基金时,你得到的金额也不是你持有的份额乘以净值,因为赎回费会被扣除。
计算公式
赎回金额 = 申购份额 × 基金当日净值
实际到账金额 = 赎回金额 × (1 - 赎回费率)
计算步骤
- 确定持有份额:你当前持有的基金份额总数。
- 确定基金当日净值:你卖出当天的收盘净值。
- 计算赎回总金额:你的份额乘以净值,这是卖出前理论上的总价值。
- 计算实际到账金额:从赎回总金额中扣除赎回费后,你最终能拿回的钱。
实例演示
假设你持有上述基金,现在决定卖出:
- 持有份额:6,656.68 份
- 基金当日净值:1.8000 元 (假设基金涨了)
- 持有时间:1年(假设持有超过2年免赎回费,我们按 0% 计算)
计算过程:
-
计算赎回总金额:
赎回金额 = 6,656.68 × 1.8000 = 11,982.02 元
-
计算实际到账金额:
实际到账金额 = 11,982.02 × (1 - 0%) = 11,982.02 元
你卖出了6,656.68份基金,最终能拿到 11,982.02元。
收益计算
现在我们可以计算这笔投资的最终收益了。
总收益 = 实际到账金额 - 申购金额
收益率 = (总收益 / 申购金额) × 100%
实例演示(接上文)
- 实际到账金额:11,982.02 元
- 申购金额:10,000 元
计算过程:
-
计算总收益:
总收益 = 11,982.02 - 10,000 = 1,982.02 元
-
计算收益率:
收益率 = (1,982.02 / 10,000) × 100% = 19.82%
这次投资,你赚了 1,982.02元,收益率约为 82%。
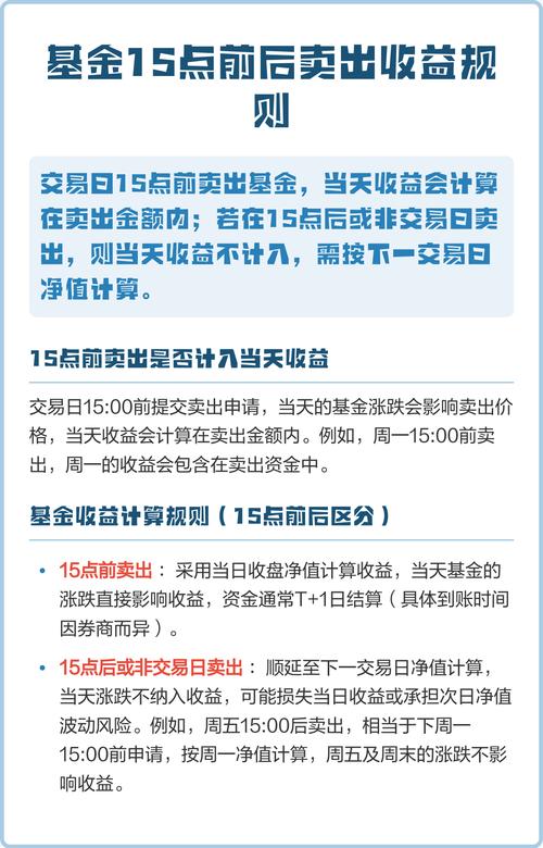
重要提醒(交易时间规则)
这是新手最容易犯错的地方,直接影响你的交易成本和净值。
- 交易日(T日):工作日的周一至周五(法定节假日除外)。
- 交易时间:工作日的 9:30 - 15:00。
- 15:00是关键分界线:
- T日 15:00前 操作:按 T日 的净值确认份额(买入)或计算金额(卖出)。
- T日 15:00后 操作:按 下一个交易日(T+1日) 的净值确认份额(买入)或计算金额(卖出)。
举例说明:
- 周一 10:00 买入:按周一收盘后的净值确认份额。
- 周一 15:30 买入:按周二收盘后的净值确认份额。
- 周五 14:00 卖出:按周五收盘后的净值计算金额,资金通常下周一(T+2)到账。
- 周五 16:00 卖出:按下周一收盘后的净值计算金额,资金通常下周二(T+3)到账。
总结表格
| 操作 | 核心公式 | 关键点 |
|---|---|---|
| 买入 | 申购份额 = (申购金额 / (1 + 申购费率)) / 基金净值 | 15:00前按当天净值,15:00后按下一天净值。 |
| 卖出 | 实际到账金额 = (持有份额 × 基金净值) × (1 - 赎回费率) | 赎回费与持有时间强相关,持有越久费率越低。 |
| 收益 | 总收益 = 实际到账金额 - 申购金额 | 收益取决于净值的涨跌和持有时间。 |
希望这个详细的解释能帮助你完全理解基金的买入卖出计算!
标签: 基金买卖费用计算公式 基金收益计算方法 基金交易费用与收益关系