基金 基金从业人员资格考试网上报名 报名入口与官方网站基金从业人员资格考试的唯一官方报名渠道是中国证券投资基金业协会(以下简称“协会”)官网,官方网站地址: http://www.amac.org.cn/报名入口: 访问官网后,通常在首... 99ANYc3cd6 2025-11-30 1 #基金从业报名官网入口 #基金资格考试网上报名流程 #基金从业资格证网上报名时间
基金 360001基金今日净值是多少? 根据基金代码查询,360001 是 光大保德信核心优势混合型证券投资基金,最新净值信息 (截至2024年5月24日 基金名称: 光大保德信核心优势混合基金代码: 360001单位净值 (NAV : 4... 99ANYc3cd6 2025-11-30 1
基金 工银瑞信基金官网信息如何查询与核实? www.icbcrc.com关于工银瑞信基金为了帮助您更好地了解这家公司,这里提供一些基本信息:公司简介全称: 工银瑞信基金管理有限公司成立时间: 2005年6月公司背景: 由中国工商银行和瑞士信贷集... 99ANYc3cd6 2025-11-30 1 #工银瑞信基金官网查询方法 #工银瑞信基金官网信息核实技巧 #工银瑞信基金官网地址验证
基金 519005基金今天净值是多少? 基金代码 519005 概览基金全称: 汇添富均衡增长混合基金公司: 汇添富基金管理股份有限公司基金类型: 混合型-偏股成立日期: 2006年08月07日基金经理: 吴江宏、张韡2024年5月24日)... 99ANYc3cd6 2025-11-30 1 #519005基金今日净值查询 #519005基金净值更新时间 #519005基金今日涨跌幅
基金 260108基金今日净值是多少? 根据查询结果,260108 基金的详细信息如下:基金基本信息基金全称: 广发稳健增长混合基金代码: 260108基金公司: 广发基金管理有限公司基金类型: 混合型-偏股成立日期: 2004年8月24日... 99ANYc3cd6 2025-11-30 1 #260108基金净值查询 #260108基金今日最新净值 #260108基金今日涨跌情况
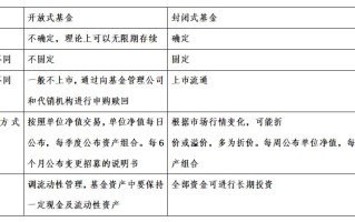
基金 开放式与封闭式基金,核心区别在哪? 核心区别对比表对比维度开放式基金封闭式基金基金规模不固定,可随时接受申购和赎回,规模随之增减,固定,在基金设立时(发行期)确定,存续期内不变,买卖方式向基金公司直接申购/赎回,投资者与基金公司进行交易... 99ANYc3cd6 2025-11-30 1
基金 基金从业考后多久能查成绩? 通常情况下,基金从业资格考试成绩在考试结束后的7-10个工作日内公布,这是一个比较普遍的时间范围,但具体时间可能会有细微变动,详细说明官方发布渠道成绩发布后,您可以通过以下官方渠道查询:中国证券投资基... 99ANYc3cd6 2025-11-30 1 #基金考后多久出成绩 #2024基金从业成绩查询
基金 050201基金今日净值是多少? 根据查询结果,基金代码 050201 对应的是 富国天惠成长混合(LOF A,基金核心信息基金全称: 富国天惠成长混合(LOF A基金代码: 050201基金公司: 富国基金管理有限公司基金类型: 混... 99ANYc3cd6 2025-11-30 1 #050201基金最新净值查询 #050201基金今天净值更新 #050201基金今日净值走势
基金 中国农发重点建设基金有限公司 这是一家在中国经济发展和金融体系中扮演着非常重要角色的政策性金融机构,它是一个国家级的、专注于重点领域投资的“国家队”,公司概况公司全称:中国农发重点建设基金有限公司成立时间:2015年8月注册资本:... 99ANYc3cd6 2025-11-30 1
基金 鹏华医药科技001230基金如何? 基金基本信息概览项目基金全称鹏华医药科技混合型证券投资基金基金代码A类: 001230 C类: 013819基金公司鹏华基金管理有限公司基金经理张竹,金曈 (目前为双经理模式 成立日期2019年04月... 99ANYc3cd6 2025-11-30 1